Damion Dooley
Damion Dooley
I like the idea of having a "milk analog" (syn. milk substitute, imitation milk) but it having only generic subclasses like "imitation lowfat milk" (so we move existing "soy milk...
Looks good! My only thought is that non-dairy milk product could be placed under "food by quality" since the general category of "milk" is a substance with loosely a certain...
We're checking "reference subject role" which contains two issues - axiom and label semantics - that would need resolution [reference subject role](https://ontobee.org/ontology/OBI?iri=http://purl.obolibrary.org/obo/OBI_0000220) Term IRI: http://purl.obolibrary.org/obo/OBI_0000220 Definition: A reference subject role...
For "reference subject role" I propose a tentative narrow rewrite: ``` Label: reference subject role Definition: A participant under investigation role which inheres in a subject such that the subject's...
I like it! Right, its a comparison of data about reference/subjects that we're after!
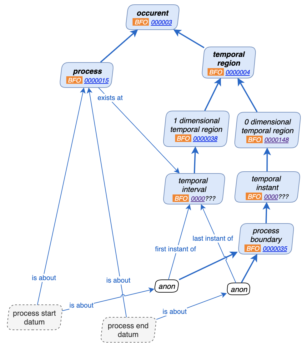
Here's a diagram of the axiomatization that seems to fit with BFO ISO. 
And here's a diagram of birth day and age datum. "postnatal age datum" could be called "age since birth datum". There are all sorts of _OBI (new)_ terms shown there...
A follow-up diagram based on today's discussion. Name changed to "age since birth datum"; addition of "aging process", revising "postnatal history" to "postnatal process". 
I think we can close this. Process start/end times can be handled by time ontology.
poke! This influences https://github.com/oborel/obo-relations/issues/607