Philibert Cheminot
Philibert Cheminot
Hello, sorry for my late reply. Indeed there may be a need to modify some variables in the yaml, but if the switch on works, then the problem is surely...
Hello, Is your issue solved? Sincerely, philibertc
Hello, It will not be possible to adapt this breakout board because it is not advanced enough, it would need a few more GPIOs. However, it should be possible to...
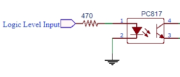
The optocouplers are PC817, 3 are needed The esp8266 that fits best is the wemos d1 mini, which you can find by searching "d1 mini" on AliExpress or Amazon. For...
The second one will be perfect!
Hello, Glad everything is working! I don't know if the stove is able to provide enough power via the 5V line, so I recommend using the 20V line with a...
By the way, what is the model of your stove? So I can add it to the list of known models.
20 V —> Converter —> Vin5V *or 3V3 depending on the converter setting* but it is basically the same thing GND —> Converter —> GND of ESP *= GND →...
Hello, We are currently discussing it here: https://github.com/philibertc/micronova_controller/discussions/30 but for the moment the most reliable solution is to emulate the IR remote control. Best Regards, Philibert
Hello, an optocoupler works like this:  When we turn on the LED (on the left) the phototransistor on the other side becomes conductive. The 500 Ohms resistor (470 on...