dp
dp
you still need to install [chrome extension ](https://chrome.google.com/webstore/detail/mathjax-plugin-for-github/ioemnmodlmafdkllaclgeombjnmnbima?utm_source=chrome-ntp-icon) if you want to see mathematical formula in github issue detail page.
你可以试一试hexo cl |hexo g |hexo d Sent from my Windows 10 phone ________________________________ From: Dwt Sent: Tuesday, November 28, 2017 12:24:28 PM To: Neveryu/Neveryu.github.io Cc: dp9x; Comment Subject: Re: [Neveryu/Neveryu.github.io]...
不用自动的字数截取,用 Sent from my Windows 10 phone ________________________________ From: Dwt Sent: Thursday, November 30, 2017 10:05:22 AM To: Neveryu/Neveryu.github.io Cc: dp9x; Comment Subject: Re: [Neveryu/Neveryu.github.io] guestbook | Never_yu's Blog (#6)...
I met same problem today,and I solved problem. actually,according to my console log,vm has property customVariable. so this problem same like caused by typescript type. ` vm.customVariable = 'changed text'`...
This question stuck with me all day.My troubleshooting and solutions are as follows. ## troubleshooting I'm not a professional front-end person, so I roughly analyzed the extension running logic. ...
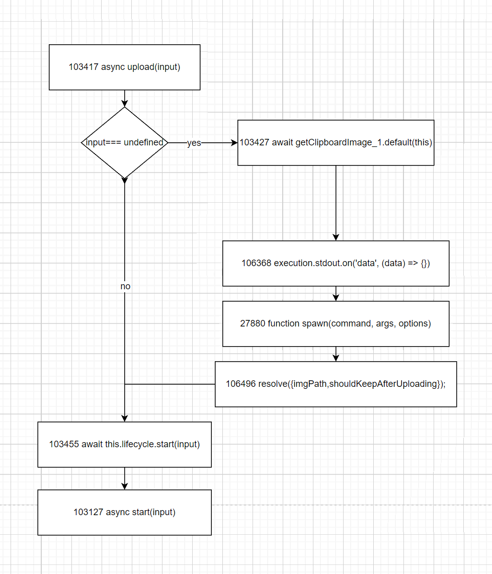
> Have you repaired it? I am still unable to upload images in WSL, and the error is still PicGo: read file/mnt/c/programfiles/Microsoft VS Code/error Try to refer to the solution...
刚才在尝试使用VNC客户端的时候一直提示客户端升级,用了你给的命令就好了,是因为`--platform linux/amd64`这个参数吗? 我现在是用clash里面写规则,对应需要走easy connect的ip或者域名走127.0.0.1:1080,使用下来没什么问题。
I've been looking for the donation entry, and found the result in this issue. This is the most useful Mac auxiliary software I've encountered in 2023, it's so fucking good!...