nadavMihov
nadavMihov
Hello, I encountered a bug in the website on the part where you rank assistant replies. One of the replies were: "The free energy principle, and its corollary active inference,...
Hello, I find the current UI for labeling prompts or replies quite confusing. For example, when rating creativity I can choose between ordinary and creative and when rating politeness I...
Hello, I was ranking some assistant reply when I came across a reply so wide it wouln't let me place it at the top if it was in the bottom...
I went into my account page and the total stats were less than last's month stats.  Maybe it happened because I got dislikes before the latest month? But the...
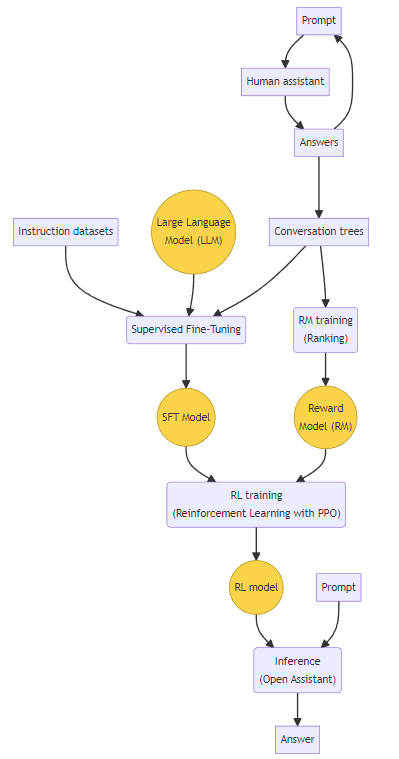
In the docs, in Guides > Introduction to Open Assistant for developers There is a figure that is hard to read on night mode. Light mode:  Dark mode: 
After I created multiple chats and wrote prompts in them I got this message: "Error: aborted_by_worker". No matter what I did(retry, log in and out, refresh, new chat) this message...
**Is your feature request related to a problem? Please describe.** I want to be able to map each network manager id with a lobby player, so I can get each...