Honggyu Kim
Honggyu Kim
We should create fake roots for each session. In addition, we should think about generating multiple `.dot` outputs for each session if possible. But this might be out of the...
That will be good. But I hope we can use https://uftrace.github.io instead of https://uftrace.readthedocs.io just like https://docs.kernel.org if possible. Besides that, I think we better move some documents with good...
Hi @AnsBal, thanks very much for your work. Since this PR contains many changes, it may take some time to be reviewed by @namhyung. We cannot work for this project...
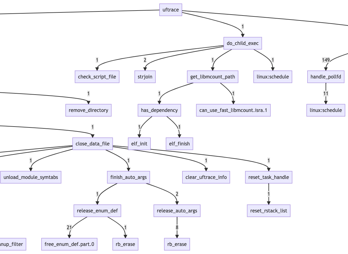
It looks nice. Thanks very much for doing this work!  I have two comments on this work. 1. I understand this work is more related to `graph` than `dump`....
> I added the code to be shown as a single root to graphviz and mermaid which is raised in https://github.com/namhyung/uftrace/issues/1499. Thanks for the update, but it's not a good...
Thanks for the update. It's almost done, but could you add a test `tests/t272_dump_mermaid.py`. You can make it similar to `tests/t101_dump_chrome.py`.
Hi @misang3, the information is not enough to understand the problem. Could you show us the usage including the command you used and the architecture info as well. You can...
Its result is different even when executing only a single test. ``` $ ./runtest.py 226 -p -O1 Start 1 tests with 1 worker Test case pg ------------------------: O1 226 default_opts...
The failed result is as follows: ```diff $ ./runtest.py 226 -vdp -O1 ... =========== result =========== main() { usleep(); foo() { usleep(); } /* foo */ } /* main */...
Hmm.. there is another test. ``` $ ./runtest.py 222 Start 1 tests with 1 worker Test case pg finstrument-fu ------------------------: O0 O1 O2 O3 Os O0 O1 O2 O3 Os...