Itay Livni
Results
2
issues of
Itay Livni
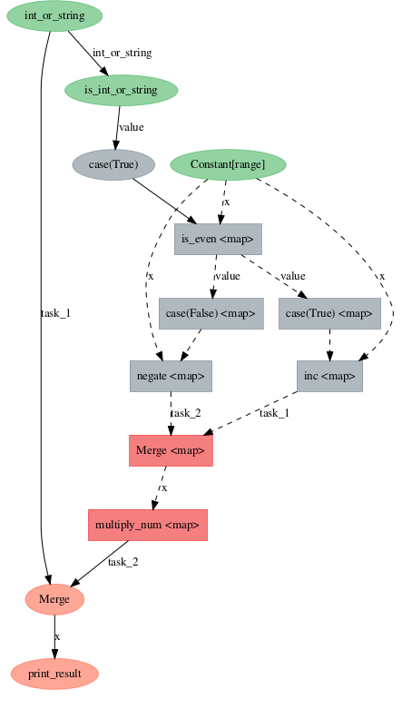
## Description Hi - As mentioned in #3291 `merge` gets unnecessarily called within an `apply_map` function when `apply_map` is in a branch. See diagram  ## Expected Behavior The expected...
enhancement
Hi - I am hoping to use `textacy.corpus.Corpus` as an on disk data container. What I didn't find, in the documentation was a way to write a `Doc` to a...
enhancement