Falko Menge
Falko Menge
Vertical pod autoscaling and horizontal k8s cluster autoscaling can already be used today to dynamically control the hardware resources consumed depending on the workload.
Same stacktrace in 1.3.0-alpha3: ``` 2022-01-04 16:02:34.508 [Broker-0-StreamProcessor-1] [Broker-0-zb-actors-1] ERROR io.camunda.zeebe.broker.process - Unexpected error while processing resource '2 - Vacation Request Part4 - Trisotech-CamundaCloud3.bpmn' io.camunda.zeebe.model.bpmn.BpmnModelException: Collection expected to have entry...
Corresponding code seems to look for message subscriptions: https://github.com/camunda-cloud/zeebe/blob/develop/engine/src/main/java/io/camunda/zeebe/engine/processing/deployment/model/transformer/MessageTransformer.java#L39
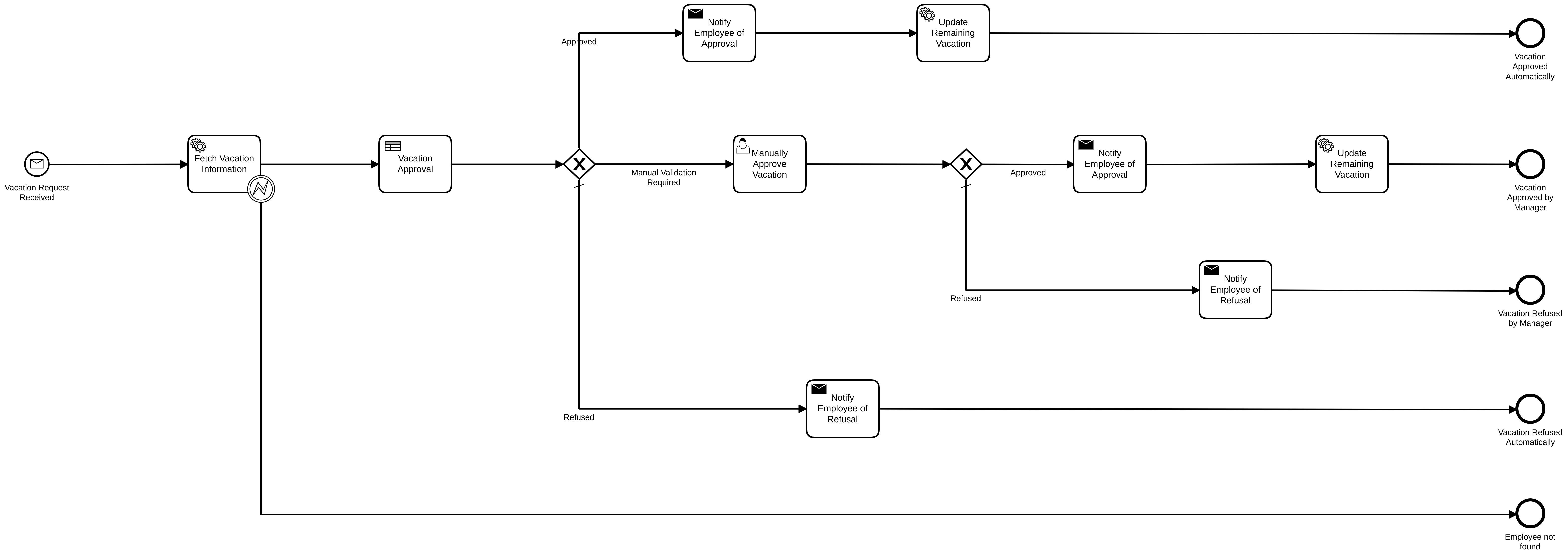
However, the diagram only contains a message start event that shouldn't require a subscription, which would a correlation key: 
Okay, there are additional messages inside the XML that are not currently used. One could warn about them but this should not fail the deployment.
I removed the orphaned messaged using: ``` xmlstarlet edit --inplace --ps -N bpmn="http://www.omg.org/spec/BPMN/20100524/MODEL" --delete '//bpmn:message[not(//bpmn:messageEventDefinition/@messageRef=@id)]' *3.bpmn ``` but still get the error.
The issue is caused by an empty `bpmn:extensionElements` container, which I ended up with due to working around #8229 I worked around it by removing extensionElements without child nodes using:...
Thx @kpuljek! That fixed it for me too. Nevertheless, this should be automated by the uninstall scripts of Komorebi
Another refactoring suggestion: - [ ] [Smart Morph between Start, Intermediate, and End Events without loosing Event Trigger and Properties]( https://github.com/camunda/product-gaps/issues/73)
Using the JobClient should work as a workaround: https://github.com/camunda-community-hub/spring-zeebe#programmatically-completing-jobs