QIN2DIM
QIN2DIM
I don't understand what you said. Can you provide more information?
Did you load Cloudflare's challenge on the demo site? I think you need to replicate it in a specific business context. Can you provide a site? I think the submitted...
watermark is a good thing

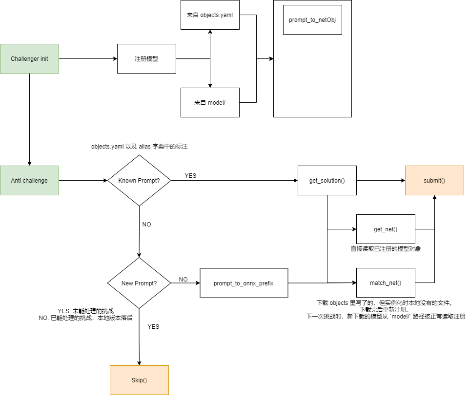
emmm... Let me show you a sketch I made earlier.😂 
For the tags in objects.yaml, Challenger maintains an Assets object that will help you automatically update and replace the model (file of the same name) and automatically download missing models...
I realized I didn't seem to have finished it.👀👀👀👀👀👀👀👀
Yes, it's as easy as homework.😂
If anyone needs a **free Challenger Browser extension**, please leave a comment here and if the project has more than 1k stars, I will promote this plan. I guarantee this...