Easy effects now working for either headphones or mic, not both
EasyEffects Version
6.2.5
What package are you using?
Flatpak (Flathub)
Distribution
Ubuntu 20.04
Describe the bug
Either the headphones work or the mic works. Log is from a case where the headphones didn't work. Started a few days ago (Maybe regression?).
Expected Behavior
No response
Debug Log
Debug Log
G_MESSAGES_DEBUG=easyeffects flatpak run com.github.wwmm.easyeffects
You have PipeWire 0.3.51 installed
This is newer or the same as PipeWire 0.3.41 required to run EasyEffects
(process:2): easyeffects-DEBUG: 09:06:58.866: easyeffects version: 6.2.5
(process:2): easyeffects-DEBUG: 09:06:58.867: main: locale directory: /app/share/locale
(easyeffects:2): easyeffects-DEBUG: 09:06:58.875: presets_manager: system input presets directory: "/app/etc/xdg/easyeffects/input";
(easyeffects:2): easyeffects-DEBUG: 09:06:58.875: presets_manager: system input presets directory: "/etc/easyeffects/input";
(easyeffects:2): easyeffects-DEBUG: 09:06:58.875: presets_manager: system input presets directory: "/etc/xdg/easyeffects/input";
(easyeffects:2): easyeffects-DEBUG: 09:06:58.875: presets_manager: system output presets directory: "/app/etc/xdg/easyeffects/output";
(easyeffects:2): easyeffects-DEBUG: 09:06:58.875: presets_manager: system output presets directory: "/etc/easyeffects/output";
(easyeffects:2): easyeffects-DEBUG: 09:06:58.875: presets_manager: system output presets directory: "/etc/xdg/easyeffects/output";
(easyeffects:2): easyeffects-DEBUG: 09:06:58.875: presets_manager: user presets directory already exists: /home/emmanuel/.var/app/com.github.wwmm.easyeffects/config/easyeffects/
(easyeffects:2): easyeffects-DEBUG: 09:06:58.875: presets_manager: user presets directory already exists: /home/emmanuel/.var/app/com.github.wwmm.easyeffects/config/easyeffects/input
(easyeffects:2): easyeffects-DEBUG: 09:06:58.875: presets_manager: user presets directory already exists: /home/emmanuel/.var/app/com.github.wwmm.easyeffects/config/easyeffects/output
(easyeffects:2): easyeffects-DEBUG: 09:06:58.875: presets_manager: user presets directory already exists: /home/emmanuel/.var/app/com.github.wwmm.easyeffects/config/easyeffects/autoload/input
(easyeffects:2): easyeffects-DEBUG: 09:06:58.875: presets_manager: user presets directory already exists: /home/emmanuel/.var/app/com.github.wwmm.easyeffects/config/easyeffects/autoload/output
(easyeffects:2): easyeffects-DEBUG: 09:06:59.071: pipe_manager: compiled with PipeWire: 0.3.41
(easyeffects:2): easyeffects-DEBUG: 09:06:59.071: pipe_manager: linked to PipeWire: 0.3.41
(easyeffects:2): easyeffects-DEBUG: 09:06:59.073: pipe_manager: core version: 0.3.51
(easyeffects:2): easyeffects-DEBUG: 09:06:59.073: pipe_manager: core name: pipewire-0
(easyeffects:2): easyeffects-DEBUG: 09:06:59.075: pipe_manager: found metadata: settings
(easyeffects:2): easyeffects-DEBUG: 09:06:59.075: pipe_manager: found metadata: default
(easyeffects:2): easyeffects-DEBUG: 09:06:59.075: pipe_manager: found metadata: route-settings
(easyeffects:2): easyeffects-DEBUG: 09:06:59.075: pipe_manager: Audio/Sink 47 alsa_output.pci-0000_0b_00.6.analog-stereo with timestamp 1654776419075500463 was added
(easyeffects:2): easyeffects-DEBUG: 09:06:59.075: pipe_manager: Audio/Source 48 alsa_input.pci-0000_0b_00.6.analog-stereo with timestamp 1654776419075556621 was added
(easyeffects:2): easyeffects-DEBUG: 09:06:59.075: pipe_manager: Audio/Sink 50 alsa_output.pci-0000_03_00.1.hdmi-stereo with timestamp 1654776419075636494 was added
(easyeffects:2): easyeffects-DEBUG: 09:06:59.075: pipe_manager: Audio/Sink 98 easyeffects_sink with timestamp 1654776419075697081 was added
(easyeffects:2): easyeffects-DEBUG: 09:06:59.075: pipe_manager: Audio/Source/Virtual 63 easyeffects_source with timestamp 1654776419075731868 was added
(easyeffects:2): easyeffects-DEBUG: 09:06:59.076: pipe_manager: new metadata property: 0, default.configured.audio.sink, Spa:String:JSON, {"name":"easyeffects_sink"}
(easyeffects:2): easyeffects-DEBUG: 09:06:59.076: pipe_manager: new metadata property: 0, default.configured.audio.source, Spa:String:JSON, {"name":"easyeffects_source"}
(easyeffects:2): easyeffects-DEBUG: 09:06:59.076: pipe_manager: new metadata property: 0, default.audio.sink, Spa:String:JSON, {"name":"alsa_output.pci-0000_0b_00.6.analog-stereo"}
(easyeffects:2): easyeffects-DEBUG: 09:06:59.076: pipe_manager: new metadata property: 0, default.audio.source, Spa:String:JSON, {"name":"alsa_input.pci-0000_0b_00.6.analog-stereo"}
(easyeffects:2): easyeffects-DEBUG: 09:06:59.076: pipe_manager: easyeffects_sink node successfully retrieved with id 98 and timestamp 1654776419075697081
(easyeffects:2): easyeffects-DEBUG: 09:06:59.076: pipe_manager: easyeffects_source node successfully retrieved with id 63 and timestamp 1654776419075731868
(easyeffects:2): easyeffects-DEBUG: 09:06:59.084: pipe_manager: new metadata property: 0, default.audio.sink, Spa:String:JSON, {"name":"easyeffects_sink"}
(easyeffects:2): easyeffects-DEBUG: 09:06:59.084: pipe_manager: new metadata property: 0, default.audio.source, Spa:String:JSON, {"name":"easyeffects_source"}
(easyeffects:2): easyeffects-DEBUG: 09:06:59.135: lv2_wrapper: http://lsp-plug.in/plugins/lv2/sc_compressor_stereo requires feature: http://lv2plug.in/ns/ext/urid#map
(easyeffects:2): easyeffects-DEBUG: 09:06:59.170: lv2_wrapper: http://lsp-plug.in/plugins/lv2/comp_delay_x2_stereo requires feature: http://lv2plug.in/ns/ext/urid#map
(easyeffects:2): easyeffects-DEBUG: 09:06:59.220: lv2_wrapper: http://lsp-plug.in/plugins/lv2/para_equalizer_x32_lr requires feature: http://lv2plug.in/ns/ext/urid#map
(easyeffects:2): easyeffects-DEBUG: 09:07:08.350: lv2_wrapper: http://lsp-plug.in/plugins/lv2/sc_limiter_stereo requires feature: http://lv2plug.in/ns/ext/urid#map
(easyeffects:2): easyeffects-DEBUG: 09:07:08.367: lv2_wrapper: http://lsp-plug.in/plugins/lv2/loud_comp_stereo requires feature: http://lv2plug.in/ns/ext/urid#map
(easyeffects:2): easyeffects-DEBUG: 09:07:08.384: lv2_wrapper: urn:zamaudio:ZaMaximX2 requires feature: http://lv2plug.in/ns/ext/options#options
(easyeffects:2): easyeffects-DEBUG: 09:07:08.384: lv2_wrapper: urn:zamaudio:ZaMaximX2 requires feature: http://lv2plug.in/ns/ext/urid#map
(easyeffects:2): easyeffects-DEBUG: 09:07:08.411: lv2_wrapper: http://lsp-plug.in/plugins/lv2/sc_mb_compressor_stereo requires feature: http://lv2plug.in/ns/ext/urid#map
(easyeffects:2): easyeffects-DEBUG: 09:07:08.448: soe: rnnoise using the default model
(easyeffects:2): easyeffects-DEBUG: 09:07:08.469: soe: output_level successfully connected to PipeWire graph
(easyeffects:2): easyeffects-DEBUG: 09:07:08.469: soe: spectrum successfully connected to PipeWire graph
(easyeffects:2): easyeffects-DEBUG: 09:07:08.471: soe: stereo_tools successfully connected to PipeWire graph
(easyeffects:2): easyeffects-DEBUG: 09:07:08.526: lv2_wrapper: http://lsp-plug.in/plugins/lv2/sc_compressor_stereo requires feature: http://lv2plug.in/ns/ext/urid#map
(easyeffects:2): easyeffects-DEBUG: 09:07:08.560: lv2_wrapper: http://lsp-plug.in/plugins/lv2/comp_delay_x2_stereo requires feature: http://lv2plug.in/ns/ext/urid#map
(easyeffects:2): easyeffects-DEBUG: 09:07:08.609: lv2_wrapper: http://lsp-plug.in/plugins/lv2/para_equalizer_x32_lr requires feature: http://lv2plug.in/ns/ext/urid#map
(easyeffects:2): easyeffects-DEBUG: 09:07:17.553: lv2_wrapper: http://lsp-plug.in/plugins/lv2/sc_limiter_stereo requires feature: http://lv2plug.in/ns/ext/urid#map
(easyeffects:2): easyeffects-DEBUG: 09:07:17.570: lv2_wrapper: http://lsp-plug.in/plugins/lv2/loud_comp_stereo requires feature: http://lv2plug.in/ns/ext/urid#map
(easyeffects:2): easyeffects-DEBUG: 09:07:17.586: lv2_wrapper: urn:zamaudio:ZaMaximX2 requires feature: http://lv2plug.in/ns/ext/options#options
(easyeffects:2): easyeffects-DEBUG: 09:07:17.586: lv2_wrapper: urn:zamaudio:ZaMaximX2 requires feature: http://lv2plug.in/ns/ext/urid#map
(easyeffects:2): easyeffects-DEBUG: 09:07:17.613: lv2_wrapper: http://lsp-plug.in/plugins/lv2/sc_mb_compressor_stereo requires feature: http://lv2plug.in/ns/ext/urid#map
(easyeffects:2): easyeffects-DEBUG: 09:07:17.651: sie: rnnoise using the default model
(easyeffects:2): easyeffects-DEBUG: 09:07:17.669: sie: output_level successfully connected to PipeWire graph
(easyeffects:2): easyeffects-DEBUG: 09:07:17.671: sie: spectrum successfully connected to PipeWire graph
(easyeffects:2): easyeffects-DEBUG: 09:07:17.704: sie: Input device id is invalid. Aborting the link between filters in the microphone pipeline
(easyeffects:2): easyeffects-DEBUG: 09:07:17.713: sie: Input device id is invalid. Aborting the link between filters in the microphone pipeline
easyeffects-INFO: 09:07:17.714: application: disabling global bypass
(easyeffects:2): easyeffects-DEBUG: 09:07:17.723: application_ui: Icon Theme Yaru detected
(easyeffects:2): easyeffects-DEBUG: 09:07:20.096: new default output device: alsa_output.pci-0000_0b_00.6.analog-stereo
(easyeffects:2): easyeffects-DEBUG: 09:07:20.096: new default input device: alsa_input.pci-0000_0b_00.6.analog-stereo
(easyeffects:2): easyeffects-DEBUG: 09:07:20.148: sie: echo_canceller successfully connected to PipeWire graph
(easyeffects:2): easyeffects-DEBUG: 09:07:20.152: sie: equalizer successfully connected to PipeWire graph
(easyeffects:2): easyeffects-DEBUG: 09:07:20.157: sie: compressor successfully connected to PipeWire graph
(easyeffects:2): easyeffects-DEBUG: 09:07:20.188: application: device alsa_card.pci-0000_03_00.1 has changed its output route to: hdmi-output-0
(easyeffects:2): easyeffects-DEBUG: 09:07:20.188: application: device alsa_card.pci-0000_0b_00.6 has changed its input route to: analog-input-rear-mic
(easyeffects:2): easyeffects-DEBUG: 09:07:20.188: application: device alsa_card.pci-0000_0b_00.6 has changed its output route to: analog-output-lineout
(easyeffects:2): easyeffects-DEBUG: 09:07:20.188: application: output autoloading: the target node name does not match the output device name
(easyeffects:2): easyeffects-DEBUG: 09:07:29.999: soe: No app linked to our device wants to play. Unlinking our filters.
(easyeffects:2): easyeffects-DEBUG: 09:07:30.004: sie: No app linked to our device wants to play. Unlinking our filters.
(easyeffects:2): easyeffects-DEBUG: 09:07:33.538: soe: pipeline latency: 0 ms
(easyeffects:2): easyeffects-DEBUG: 09:07:33.545: stereo_tools_box: disposed
(easyeffects:2): easyeffects-DEBUG: 09:07:33.548: stereo_tools_box: data struct destroyed
(easyeffects:2): easyeffects-DEBUG: 09:07:33.548: stereo_tools_box: finalized
(easyeffects:2): easyeffects-DEBUG: 09:07:33.614: presets_manager: loaded preset: /home/emmanuel/.var/app/com.github.wwmm.easyeffects/config/easyeffects/output/Normal Mono.json
(easyeffects:2): easyeffects-DEBUG: 09:07:41.449: soe: output_level: new PipeWire blocksize: 2048
(easyeffects:2): easyeffects-DEBUG: 09:07:43.999: soe: No app linked to our device wants to play. Unlinking our filters.
(easyeffects:2): easyeffects-DEBUG: 09:07:58.246: pipe_manager: Stream/Output/Audio 136 Waterfox with timestamp 1654776478246125115 was added
(easyeffects:2): easyeffects-DEBUG: 09:07:58.249: pipe_manager: new metadata property: 136, target.node, Spa:Id, 98
(easyeffects:2): easyeffects-DEBUG: 09:07:58.249: pipe_manager: new metadata property: 136, target.object, Spa:Id, 585
(easyeffects:2): easyeffects-DEBUG: 09:07:58.251: app_info: cannot lookup application icon waterfox in /usr/share/pixmaps
(easyeffects:2): easyeffects-DEBUG: 09:07:58.251: app_info: cannot lookup application icon waterfox in /usr/local/share/pixmaps
(easyeffects:2): easyeffects-DEBUG: 09:07:58.254: pipe_manager: Waterfox port 135 is connected to easyeffects_sink port 101
(easyeffects:2): easyeffects-DEBUG: 09:07:58.254: pipe_manager: Waterfox port 134 is connected to easyeffects_sink port 58
(easyeffects:2): easyeffects-DEBUG: 09:07:58.270: app_info: cannot lookup application icon waterfox in /usr/share/pixmaps
(easyeffects:2): easyeffects-DEBUG: 09:07:58.270: app_info: cannot lookup application icon waterfox in /usr/local/share/pixmaps
(easyeffects:2): easyeffects-DEBUG: 09:07:58.271: app_info: cannot lookup application icon waterfox in /usr/share/pixmaps
(easyeffects:2): easyeffects-DEBUG: 09:07:58.271: app_info: cannot lookup application icon waterfox in /usr/local/share/pixmaps
(easyeffects:2): easyeffects-DEBUG: 09:07:58.272: app_info: cannot lookup application icon waterfox in /usr/share/pixmaps
(easyeffects:2): easyeffects-DEBUG: 09:07:58.272: app_info: cannot lookup application icon waterfox in /usr/local/share/pixmaps
(easyeffects:2): easyeffects-DEBUG: 09:07:58.272: soe: At least one app linked to our device wants to play. Linking our filters.
(easyeffects:2): easyeffects-DEBUG: 09:07:58.320: app_info: cannot lookup application icon waterfox in /usr/share/pixmaps
(easyeffects:2): easyeffects-DEBUG: 09:07:58.320: app_info: cannot lookup application icon waterfox in /usr/local/share/pixmaps
(easyeffects:2): easyeffects-DEBUG: 09:07:58.320: app_info: cannot lookup application icon waterfox in /usr/share/pixmaps
(easyeffects:2): easyeffects-DEBUG: 09:07:58.322: app_info: cannot lookup application icon waterfox in /usr/local/share/pixmaps
(easyeffects:2): easyeffects-DEBUG: 09:07:58.322: app_info: cannot lookup application icon waterfox in /usr/share/pixmaps
(easyeffects:2): easyeffects-DEBUG: 09:07:58.322: app_info: cannot lookup application icon waterfox in /usr/local/share/pixmaps
(easyeffects:2): easyeffects-DEBUG: 09:07:58.322: app_info: cannot lookup application icon waterfox in /usr/share/pixmaps
(easyeffects:2): easyeffects-DEBUG: 09:07:58.322: app_info: cannot lookup application icon waterfox in /usr/local/share/pixmaps
(easyeffects:2): easyeffects-DEBUG: 09:07:58.323: app_info: cannot lookup application icon waterfox in /usr/share/pixmaps
(easyeffects:2): easyeffects-DEBUG: 09:07:58.323: app_info: cannot lookup application icon waterfox in /usr/local/share/pixmaps
(easyeffects:2): easyeffects-DEBUG: 09:07:58.719: app_info: cannot lookup application icon waterfox in /usr/share/pixmaps
(easyeffects:2): easyeffects-DEBUG: 09:07:58.719: app_info: cannot lookup application icon waterfox in /usr/local/share/pixmaps
Additional Information
The spectrum is working though. I just don't hear anything. Base Ubuntu sound source works correctly.
The spectrum is working though. I just don't hear anything.
This is usually a sign something was muted a long the way. Open Pavucontrol and check if our virtual devices are muted
Started a few days ago (Maybe regression?).
Not that I am aware of. The mic and the headphones aren't even in the same pipeline.
Run pw-dot when the bug happens. The output file can be seen with xdot and will show how the filters and the devices are linked. IT will help to understand what is broken.
The output configuration seemed to have reset and the output was going to the HDMI monitor, but easyeffects refused to accept the correct output. Had to close easyeffects and open Ubuntu configurations, set the correct output, start easyeffects and then select the correct output. Mic works too.
Whats weird that when mic broke I unplugged and replugged both the mic and the headphones, and mic started working but headphones broke. That might have reset the configuration, but it shouldn't have, is this replicable at your end?
That might have reset the configuration, but it shouldn't have, is this replicable at your end?
I do not remember having seen this behavior when plugging my headphone in my soundcard jack. But have in mind that I am always using our master branch for testing purposes. And it has received some improvements to this kind of situation. So it may be worth to do some tests with the Flatpak beta branch.
That being said depending on the hardware PipeWire may behave differently. Specially when bluetooth is involved. So it is totally possible you have a corner case we are not covering. Looking at our logs as well as the pw-dot output when audio routing is broken and EasyEffects does not use the right device may help.
It happens when I restart, I lose mic input, if I disconnect and reconnect the mic and headphones, the output resets to "HDMI", so I don't hear anything until I set it correctly by hand, but the mic works, when I set the out to "Family 17h" everything works.
Does version 6.2.6 still have this problem? Device handling has gone through some changes in the latest release. So much that it is better to get new logs again if it still doesn't work.
Does version 6.2.6 still have this problem?
Yes.
So much that it is better to get new logs again if it still doesn't work.
Okay.
In these cases running pw-dot when things work and when they do not is helpful. The output file can be viewed in xdot and will show how filters and devices are linked. This way we will see what is going on.
Logs (starts broken, then is fixed):
❯ G_MESSAGES_DEBUG=easyeffects flatpak run com.github.wwmm.easyeffects
You have PipeWire 0.3.52 installed
This is newer or the same as PipeWire 0.3.41 required to run EasyEffects
(process:2): easyeffects-DEBUG: 20:20:43.756: easyeffects.cpp:35 easyeffects version: 6.2.6
(process:2): easyeffects-DEBUG: 20:20:43.758: easyeffects.cpp:45 locale directory: /app/share/locale
(easyeffects:2): easyeffects-DEBUG: 20:20:43.769: presets_manager.cpp:72 system input presets directory: "/app/etc/xdg/easyeffects/input";
(easyeffects:2): easyeffects-DEBUG: 20:20:43.769: presets_manager.cpp:72 system input presets directory: "/etc/easyeffects/input";
(easyeffects:2): easyeffects-DEBUG: 20:20:43.769: presets_manager.cpp:72 system input presets directory: "/etc/xdg/easyeffects/input";
(easyeffects:2): easyeffects-DEBUG: 20:20:43.769: presets_manager.cpp:75 system output presets directory: "/app/etc/xdg/easyeffects/output";
(easyeffects:2): easyeffects-DEBUG: 20:20:43.769: presets_manager.cpp:75 system output presets directory: "/etc/easyeffects/output";
(easyeffects:2): easyeffects-DEBUG: 20:20:43.769: presets_manager.cpp:75 system output presets directory: "/etc/xdg/easyeffects/output";
(easyeffects:2): easyeffects-DEBUG: 20:20:43.769: presets_manager.cpp:215user presets directory already exists: /home/emmanuel/.var/app/com.github.wwmm.easyeffects/config/easyeffects/
(easyeffects:2): easyeffects-DEBUG: 20:20:43.769: presets_manager.cpp:215user presets directory already exists: /home/emmanuel/.var/app/com.github.wwmm.easyeffects/config/easyeffects/input
(easyeffects:2): easyeffects-DEBUG: 20:20:43.770: presets_manager.cpp:215user presets directory already exists: /home/emmanuel/.var/app/com.github.wwmm.easyeffects/config/easyeffects/output
(easyeffects:2): easyeffects-DEBUG: 20:20:43.770: presets_manager.cpp:215user presets directory already exists: /home/emmanuel/.var/app/com.github.wwmm.easyeffects/config/easyeffects/autoload/input
(easyeffects:2): easyeffects-DEBUG: 20:20:43.770: presets_manager.cpp:215user presets directory already exists: /home/emmanuel/.var/app/com.github.wwmm.easyeffects/config/easyeffects/autoload/output
(easyeffects:2): easyeffects-DEBUG: 20:20:43.969: pipe_manager.cpp:1388 compiled with PipeWire: 0.3.41
(easyeffects:2): easyeffects-DEBUG: 20:20:43.969: pipe_manager.cpp:1389 linked to PipeWire: 0.3.41
(easyeffects:2): easyeffects-DEBUG: 20:20:43.971: pipe_manager.cpp:1356 core version: 0.3.52
(easyeffects:2): easyeffects-DEBUG: 20:20:43.971: pipe_manager.cpp:1357 core name: pipewire-0
(easyeffects:2): easyeffects-DEBUG: 20:20:43.972: pipe_manager.cpp:1270 found metadata: settings
(easyeffects:2): easyeffects-DEBUG: 20:20:43.972: pipe_manager.cpp:1270 found metadata: default
(easyeffects:2): easyeffects-DEBUG: 20:20:43.972: pipe_manager.cpp:1270 found metadata: route-settings
(easyeffects:2): easyeffects-DEBUG: 20:20:43.972: pipe_manager.cpp:1125 Audio/Sink 47 alsa_output.pci-0000_03_00.1.hdmi-stereo with serial 48 has been added
(easyeffects:2): easyeffects-DEBUG: 20:20:43.972: pipe_manager.cpp:1125 Audio/Sink 31 alsa_output.pci-0000_0b_00.6.analog-stereo with serial 49 has been added
(easyeffects:2): easyeffects-DEBUG: 20:20:43.973: pipe_manager.cpp:1125 Audio/Source 46 alsa_input.pci-0000_0b_00.6.analog-stereo with serial 50 has been added
(easyeffects:2): easyeffects-DEBUG: 20:20:43.973: pipe_manager.cpp:1125 Stream/Output/Audio 89 Waterfox with serial 196 has been added
(easyeffects:2): easyeffects-DEBUG: 20:20:43.973: pipe_manager.cpp:1165 Waterfox port 85 is connected to alsa_output.pci-0000_0b_00.6.analog-stereo port 49
(easyeffects:2): easyeffects-DEBUG: 20:20:43.973: pipe_manager.cpp:1165 Waterfox port 86 is connected to alsa_output.pci-0000_0b_00.6.analog-stereo port 51
(easyeffects:2): easyeffects-DEBUG: 20:20:43.973: pipe_manager.cpp:1125 Audio/Sink 107 easyeffects_sink with serial 206 has been added
(easyeffects:2): easyeffects-DEBUG: 20:20:43.973: pipe_manager.cpp:1125 Audio/Source/Virtual 106 easyeffects_source with serial 207 has been added
(easyeffects:2): easyeffects-DEBUG: 20:20:43.973: pipe_manager.cpp:879 new metadata property: 0, default.configured.audio.sink, Spa:String:JSON, {"name":"easyeffects_sink"}
(easyeffects:2): easyeffects-DEBUG: 20:20:43.973: pipe_manager.cpp:879 new metadata property: 0, default.configured.audio.source, Spa:String:JSON, {"name":"easyeffects_source"}
(easyeffects:2): easyeffects-DEBUG: 20:20:43.973: pipe_manager.cpp:879 new metadata property: 0, default.audio.sink, Spa:String:JSON, {"name":"alsa_output.pci-0000_0b_00.6.analog-stereo"}
(easyeffects:2): easyeffects-DEBUG: 20:20:43.973: pipe_manager.cpp:879 new metadata property: 0, default.audio.source, Spa:String:JSON, {"name":"alsa_input.pci-0000_0b_00.6.analog-stereo"}
(easyeffects:2): easyeffects-DEBUG: 20:20:43.973: pipe_manager.cpp:879 new metadata property: 89, target.node, Spa:Id, 58
(easyeffects:2): easyeffects-DEBUG: 20:20:43.973: pipe_manager.cpp:879 new metadata property: 89, target.object, Spa:Id, 65
(easyeffects:2): easyeffects-DEBUG: 20:20:43.976: pipe_manager.cpp:1477 easyeffects_sink node successfully retrieved with id 107 and serial 206
(easyeffects:2): easyeffects-DEBUG: 20:20:43.976: pipe_manager.cpp:1482 easyeffects_source node successfully retrieved with id 106 and serial 207
(easyeffects:2): easyeffects-DEBUG: 20:20:43.982: pipe_manager.cpp:879 new metadata property: 0, default.audio.sink, Spa:String:JSON, {"name":"easyeffects_sink"}
(easyeffects:2): easyeffects-DEBUG: 20:20:43.983: pipe_manager.cpp:879 new metadata property: 0, default.audio.source, Spa:String:JSON, {"name":"easyeffects_source"}
(easyeffects:2): easyeffects-DEBUG: 20:20:43.983: pipe_manager.cpp:1165 Waterfox port 85 is connected to easyeffects_sink port 105
(easyeffects:2): easyeffects-DEBUG: 20:20:43.983: pipe_manager.cpp:1165 Waterfox port 86 is connected to easyeffects_sink port 101
(easyeffects:2): easyeffects-DEBUG: 20:20:44.035: lv2_wrapper.cpp:100 http://lsp-plug.in/plugins/lv2/sc_compressor_stereo requires feature: http://lv2plug.in/ns/ext/urid#map
(easyeffects:2): easyeffects-DEBUG: 20:20:44.072: lv2_wrapper.cpp:100 http://lsp-plug.in/plugins/lv2/comp_delay_x2_stereo requires feature: http://lv2plug.in/ns/ext/urid#map
(easyeffects:2): easyeffects-DEBUG: 20:20:44.124: lv2_wrapper.cpp:100 http://lsp-plug.in/plugins/lv2/para_equalizer_x32_lr requires feature: http://lv2plug.in/ns/ext/urid#map
(easyeffects:2): easyeffects-DEBUG: 20:20:56.548: lv2_wrapper.cpp:100 http://lsp-plug.in/plugins/lv2/sc_limiter_stereo requires feature: http://lv2plug.in/ns/ext/urid#map
(easyeffects:2): easyeffects-DEBUG: 20:20:56.573: lv2_wrapper.cpp:100 http://lsp-plug.in/plugins/lv2/loud_comp_stereo requires feature: http://lv2plug.in/ns/ext/urid#map
(easyeffects:2): easyeffects-DEBUG: 20:20:56.592: lv2_wrapper.cpp:100 urn:zamaudio:ZaMaximX2 requires feature: http://lv2plug.in/ns/ext/urid#map
(easyeffects:2): easyeffects-DEBUG: 20:20:56.592: lv2_wrapper.cpp:100 urn:zamaudio:ZaMaximX2 requires feature: http://lv2plug.in/ns/ext/options#options
(easyeffects:2): easyeffects-DEBUG: 20:20:56.623: lv2_wrapper.cpp:100 http://lsp-plug.in/plugins/lv2/sc_mb_compressor_stereo requires feature: http://lv2plug.in/ns/ext/urid#map
(easyeffects:2): easyeffects-DEBUG: 20:20:56.665: rnnoise.cpp:274 soe: rnnoise using the default model
(easyeffects:2): easyeffects-DEBUG: 20:20:56.688: plugin_base.cpp:268 soe: output_level successfully connected to PipeWire graph
(easyeffects:2): easyeffects-DEBUG: 20:20:56.690: plugin_base.cpp:268 soe: spectrum successfully connected to PipeWire graph
(easyeffects:2): easyeffects-DEBUG: 20:20:56.692: plugin_base.cpp:268 soe: stereo_tools successfully connected to PipeWire graph
(easyeffects:2): easyeffects-DEBUG: 20:20:56.757: lv2_wrapper.cpp:100 http://lsp-plug.in/plugins/lv2/sc_compressor_stereo requires feature: http://lv2plug.in/ns/ext/urid#map
(easyeffects:2): easyeffects-DEBUG: 20:20:56.794: lv2_wrapper.cpp:100 http://lsp-plug.in/plugins/lv2/comp_delay_x2_stereo requires feature: http://lv2plug.in/ns/ext/urid#map
(easyeffects:2): easyeffects-DEBUG: 20:20:56.849: lv2_wrapper.cpp:100 http://lsp-plug.in/plugins/lv2/para_equalizer_x32_lr requires feature: http://lv2plug.in/ns/ext/urid#map
(easyeffects:2): easyeffects-DEBUG: 20:20:57.226: pipe_manager.cpp:1125 Stream/Input/Audio 66 WEBRTC VoiceEngine with serial 241 has been added
(easyeffects:2): easyeffects-DEBUG: 20:20:57.231: pipe_manager.cpp:879 new metadata property: 66, target.node, Spa:Id, 106
(easyeffects:2): easyeffects-DEBUG: 20:20:57.237: pipe_manager.cpp:1165 easyeffects_source port 111 is connected to WEBRTC VoiceEngine port 109
(easyeffects:2): easyeffects-DEBUG: 20:20:57.237: pipe_manager.cpp:1165 easyeffects_source port 112 is connected to WEBRTC VoiceEngine port 110
(easyeffects:2): easyeffects-DEBUG: 20:20:57.325: pipe_manager.cpp:1125 Stream/Output/Audio 62 WEBRTC VoiceEngine with serial 248 has been added
(easyeffects:2): easyeffects-DEBUG: 20:20:57.332: pipe_manager.cpp:879 new metadata property: 62, target.node, Spa:Id, 107
(easyeffects:2): easyeffects-DEBUG: 20:20:57.336: pipe_manager.cpp:1165 WEBRTC VoiceEngine port 88 is connected to easyeffects_sink port 105
(easyeffects:2): easyeffects-DEBUG: 20:20:57.336: pipe_manager.cpp:1165 WEBRTC VoiceEngine port 60 is connected to easyeffects_sink port 101
(easyeffects:2): easyeffects-DEBUG: 20:20:57.632: output_level.cpp:37 soe: output_level: new PipeWire blocksize: 256
(easyeffects:2): easyeffects-DEBUG: 20:21:07.718: lv2_wrapper.cpp:100 http://lsp-plug.in/plugins/lv2/sc_limiter_stereo requires feature: http://lv2plug.in/ns/ext/urid#map
(easyeffects:2): easyeffects-DEBUG: 20:21:07.738: lv2_wrapper.cpp:100 http://lsp-plug.in/plugins/lv2/loud_comp_stereo requires feature: http://lv2plug.in/ns/ext/urid#map
(easyeffects:2): easyeffects-DEBUG: 20:21:07.756: lv2_wrapper.cpp:100 urn:zamaudio:ZaMaximX2 requires feature: http://lv2plug.in/ns/ext/options#options
(easyeffects:2): easyeffects-DEBUG: 20:21:07.756: lv2_wrapper.cpp:100 urn:zamaudio:ZaMaximX2 requires feature: http://lv2plug.in/ns/ext/urid#map
(easyeffects:2): easyeffects-DEBUG: 20:21:07.787: lv2_wrapper.cpp:100 http://lsp-plug.in/plugins/lv2/sc_mb_compressor_stereo requires feature: http://lv2plug.in/ns/ext/urid#map
(easyeffects:2): easyeffects-DEBUG: 20:21:07.836: rnnoise.cpp:274 sie: rnnoise using the default model
(easyeffects:2): easyeffects-DEBUG: 20:21:07.860: plugin_base.cpp:268 sie: output_level successfully connected to PipeWire graph
(easyeffects:2): easyeffects-DEBUG: 20:21:07.861: plugin_base.cpp:268 sie: spectrum successfully connected to PipeWire graph
(easyeffects:2): easyeffects-DEBUG: 20:21:07.899: stream_input_effects.cpp:210 No input device set. Aborting the link
(easyeffects:2): easyeffects-DEBUG: 20:21:07.918: stream_input_effects.cpp:210 No input device set. Aborting the link
easyeffects-INFO: 20:21:07.919: application.cpp:48 disabling global bypass
(easyeffects:2): easyeffects-DEBUG: 20:21:07.926: application_ui.cpp:82 Icon Theme Yaru detected
(easyeffects:2): easyeffects-DEBUG: 20:21:08.092: app_info.cpp:137 cannot lookup application icon waterfox in /usr/share/pixmaps
(easyeffects:2): easyeffects-DEBUG: 20:21:08.092: app_info.cpp:137 cannot lookup application icon waterfox in /usr/local/share/pixmaps
(easyeffects:2): easyeffects-DEBUG: 20:21:08.095: app_info.cpp:137 cannot lookup application icon webrtc voiceengine in /usr/share/pixmaps
(easyeffects:2): easyeffects-DEBUG: 20:21:08.095: app_info.cpp:137 cannot lookup application icon webrtc voiceengine in /usr/local/share/pixmaps
(easyeffects:2): easyeffects-DEBUG: 20:21:08.121: app_info.cpp:137 cannot lookup application icon webrtc voiceengine in /usr/share/pixmaps
(easyeffects:2): easyeffects-DEBUG: 20:21:08.121: app_info.cpp:137 cannot lookup application icon webrtc voiceengine in /usr/local/share/pixmaps
(easyeffects:2): easyeffects-DEBUG: 20:21:10.573: application.cpp:84 new default output device: easyeffects_sink
(easyeffects:2): easyeffects-DEBUG: 20:21:10.573: application.cpp:92 new default input device: easyeffects_source
(easyeffects:2): easyeffects-DEBUG: 20:21:10.576: pipe_manager.cpp:879 new metadata property: 89, target.node, Spa:Id, 107
(easyeffects:2): easyeffects-DEBUG: 20:21:10.577: pipe_manager.cpp:879 new metadata property: 89, target.object, Spa:Id, 206
(easyeffects:2): easyeffects-DEBUG: 20:21:10.593: output_level.cpp:37 sie: output_level: new PipeWire blocksize: 1024
(easyeffects:2): easyeffects-DEBUG: 20:21:10.774: app_info.cpp:137 cannot lookup application icon waterfox in /usr/share/pixmaps
(easyeffects:2): easyeffects-DEBUG: 20:21:10.774: app_info.cpp:137 cannot lookup application icon waterfox in /usr/local/share/pixmaps
(easyeffects:2): easyeffects-DEBUG: 20:21:10.774: application.cpp:135 device alsa_card.pci-0000_03_00.1 has changed its output route to: hdmi-output-0
(easyeffects:2): easyeffects-DEBUG: 20:21:10.774: application.cpp:154 output autoloading: the target node name does not match the output device name
(easyeffects:2): easyeffects-DEBUG: 20:21:10.774: application.cpp:104 device alsa_card.pci-0000_0b_00.6 has changed its input route to: analog-input-rear-mic
(easyeffects:2): easyeffects-DEBUG: 20:21:10.774: application.cpp:123 input autoloading: the target node name does not match the input device name
(easyeffects:2): easyeffects-DEBUG: 20:21:10.774: application.cpp:135 device alsa_card.pci-0000_0b_00.6 has changed its output route to: analog-output-lineout
(easyeffects:2): easyeffects-DEBUG: 20:21:10.775: app_info.cpp:137 cannot lookup application icon waterfox in /usr/share/pixmaps
(easyeffects:2): easyeffects-DEBUG: 20:21:10.775: app_info.cpp:137 cannot lookup application icon waterfox in /usr/local/share/pixmaps
(easyeffects:2): easyeffects-DEBUG: 20:21:10.776: app_info.cpp:137 cannot lookup application icon waterfox in /usr/share/pixmaps
(easyeffects:2): easyeffects-DEBUG: 20:21:10.776: app_info.cpp:137 cannot lookup application icon waterfox in /usr/local/share/pixmaps
(easyeffects:2): easyeffects-DEBUG: 20:21:10.776: application.cpp:84 new default output device: easyeffects_sink
(easyeffects:2): easyeffects-DEBUG: 20:21:10.776: application.cpp:92 new default input device: easyeffects_source
(easyeffects:2): easyeffects-DEBUG: 20:21:11.029: app_info.cpp:137 cannot lookup application icon webrtc voiceengine in /usr/share/pixmaps
(easyeffects:2): easyeffects-DEBUG: 20:21:11.029: app_info.cpp:137 cannot lookup application icon webrtc voiceengine in /usr/local/share/pixmaps
(easyeffects:2): easyeffects-DEBUG: 20:21:11.030: app_info.cpp:137 cannot lookup application icon webrtc voiceengine in /usr/share/pixmaps
(easyeffects:2): easyeffects-DEBUG: 20:21:11.030: app_info.cpp:137 cannot lookup application icon webrtc voiceengine in /usr/local/share/pixmaps
(easyeffects:2): easyeffects-DEBUG: 20:21:11.030: app_info.cpp:137 cannot lookup application icon webrtc voiceengine in /usr/share/pixmaps
(easyeffects:2): easyeffects-DEBUG: 20:21:11.030: app_info.cpp:137 cannot lookup application icon webrtc voiceengine in /usr/local/share/pixmaps
(easyeffects:2): easyeffects-DEBUG: 20:21:11.031: app_info.cpp:137 cannot lookup application icon webrtc voiceengine in /usr/share/pixmaps
(easyeffects:2): easyeffects-DEBUG: 20:21:11.031: app_info.cpp:137 cannot lookup application icon webrtc voiceengine in /usr/local/share/pixmaps
(easyeffects:2): easyeffects-DEBUG: 20:21:11.031: app_info.cpp:137 cannot lookup application icon webrtc voiceengine in /usr/share/pixmaps
(easyeffects:2): easyeffects-DEBUG: 20:21:11.032: app_info.cpp:137 cannot lookup application icon webrtc voiceengine in /usr/local/share/pixmaps
(easyeffects:2): easyeffects-DEBUG: 20:21:11.033: app_info.cpp:137 cannot lookup application icon webrtc voiceengine in /usr/share/pixmaps
(easyeffects:2): easyeffects-DEBUG: 20:21:11.033: app_info.cpp:137 cannot lookup application icon webrtc voiceengine in /usr/local/share/pixmaps
(easyeffects:2): easyeffects-DEBUG: 20:21:11.033: pipe_manager.cpp:879 new metadata property: 62, target.object, Spa:Id, 206
(easyeffects:2): easyeffects-DEBUG: 20:21:11.034: app_info.cpp:137 cannot lookup application icon webrtc voiceengine in /usr/share/pixmaps
(easyeffects:2): easyeffects-DEBUG: 20:21:11.034: app_info.cpp:137 cannot lookup application icon webrtc voiceengine in /usr/local/share/pixmaps
(easyeffects:2): easyeffects-DEBUG: 20:21:11.034: app_info.cpp:137 cannot lookup application icon webrtc voiceengine in /usr/share/pixmaps
(easyeffects:2): easyeffects-DEBUG: 20:21:11.034: app_info.cpp:137 cannot lookup application icon webrtc voiceengine in /usr/local/share/pixmaps
(easyeffects:2): easyeffects-DEBUG: 20:21:11.035: app_info.cpp:137 cannot lookup application icon webrtc voiceengine in /usr/share/pixmaps
(easyeffects:2): easyeffects-DEBUG: 20:21:11.035: app_info.cpp:137 cannot lookup application icon webrtc voiceengine in /usr/local/share/pixmaps
(easyeffects:2): easyeffects-DEBUG: 20:21:11.036: app_info.cpp:137 cannot lookup application icon webrtc voiceengine in /usr/share/pixmaps
(easyeffects:2): easyeffects-DEBUG: 20:21:11.036: app_info.cpp:137 cannot lookup application icon webrtc voiceengine in /usr/local/share/pixmaps
(easyeffects:2): easyeffects-DEBUG: 20:21:19.577: preferences_general.cpp:271 portal: Running portal sanity check, autostart and shutdown switches are enabled
(easyeffects:2): easyeffects-DEBUG: 20:21:19.818: preferences_general.cpp:121 portal: a background request successfully completed
(easyeffects:2): easyeffects-DEBUG: 20:21:21.525: preferences_general.cpp:206 disposed
(easyeffects:2): easyeffects-DEBUG: 20:21:21.530: preferences_spectrum.cpp:76 disposed
(easyeffects:2): easyeffects-DEBUG: 20:21:21.530: preferences_spectrum.cpp:26 data struct destroyed
(easyeffects:2): easyeffects-DEBUG: 20:21:21.530: preferences_spectrum.cpp:86 finalized
(easyeffects:2): easyeffects-DEBUG: 20:21:21.531: preferences_window.cpp:40 disposed
(easyeffects:2): easyeffects-DEBUG: 20:21:39.203: pipe_manager.cpp:212 Audio/Sink 31 alsa_output.pci-0000_0b_00.6.analog-stereo has been removed
(easyeffects:2): easyeffects-DEBUG: 20:21:39.204: pipe_manager.cpp:212 Audio/Source 46 alsa_input.pci-0000_0b_00.6.analog-stereo has been removed
(easyeffects:2): easyeffects-DEBUG: 20:21:39.204: pipe_manager.cpp:1125 Audio/Sink 46 alsa_output.pci-0000_0b_00.6.iec958-stereo with serial 302 has been added
(easyeffects:2): easyeffects-DEBUG: 20:21:39.204: pipe_manager.cpp:1125 Audio/Source 54 alsa_input.pci-0000_0b_00.6.analog-stereo with serial 303 has been added
(easyeffects:2): easyeffects-WARNING **: 20:21:39.204: pipe_manager.cpp:1334 Remote error res: No existe el fichero o el directorio
(easyeffects:2): easyeffects-WARNING **: 20:21:39.204: pipe_manager.cpp:1335 Remote error message: unknown resource 28 op:2
(easyeffects:2): easyeffects-WARNING **: 20:21:39.204: pipe_manager.cpp:1334 Remote error res: No existe el fichero o el directorio
(easyeffects:2): easyeffects-WARNING **: 20:21:39.204: pipe_manager.cpp:1335 Remote error message: unknown resource 28 op:2
(easyeffects:2): easyeffects-DEBUG: 20:21:39.204: presets_manager.cpp:812autoloading preset Normal Mono for device alsa_output.pci-0000_03_00.1.hdmi-stereo
(easyeffects:2): easyeffects-DEBUG: 20:21:39.204: effects_base.cpp:203 soe: pipeline latency: 0 ms
(easyeffects:2): easyeffects-DEBUG: 20:21:39.267: stereo_tools_ui.cpp:146disposed
(easyeffects:2): easyeffects-DEBUG: 20:21:39.273: stereo_tools_ui.cpp:26 data struct destroyed
(easyeffects:2): easyeffects-DEBUG: 20:21:39.273: stereo_tools_ui.cpp:156finalized
(easyeffects:2): easyeffects-DEBUG: 20:21:39.405: app_info.cpp:314 WEBRTC VoiceEngine disposed
(easyeffects:2): easyeffects-DEBUG: 20:21:39.406: app_info.cpp:322 WEBRTC VoiceEngine finalized
(easyeffects:2): easyeffects-DEBUG: 20:21:39.406: app_info.cpp:28 data struct destroyed
(easyeffects:2): easyeffects-DEBUG: 20:21:39.407: app_info.cpp:314 Waterfox disposed
(easyeffects:2): easyeffects-DEBUG: 20:21:39.408: app_info.cpp:322 Waterfox finalized
(easyeffects:2): easyeffects-DEBUG: 20:21:39.408: app_info.cpp:28 data struct destroyed
(easyeffects:2): easyeffects-DEBUG: 20:21:39.411: app_info.cpp:137 cannot lookup application icon waterfox in /usr/share/pixmaps
(easyeffects:2): easyeffects-DEBUG: 20:21:39.411: app_info.cpp:137 cannot lookup application icon waterfox in /usr/local/share/pixmaps
(easyeffects:2): easyeffects-DEBUG: 20:21:39.414: app_info.cpp:137 cannot lookup application icon webrtc voiceengine in /usr/share/pixmaps
(easyeffects:2): easyeffects-DEBUG: 20:21:39.414: app_info.cpp:137 cannot lookup application icon webrtc voiceengine in /usr/local/share/pixmaps
(easyeffects:2): easyeffects-DEBUG: 20:21:39.446: presets_manager.cpp:622successfully loaded preset: /home/emmanuel/.var/app/com.github.wwmm.easyeffects/config/easyeffects/output/Normal Mono.json
(easyeffects:2): easyeffects-DEBUG: 20:21:39.514: node_info_holder.cpp:9131, alsa_output.pci-0000_0b_00.6.analog-stereo finalized
(easyeffects:2): easyeffects-DEBUG: 20:21:39.551: presets_manager.cpp:812autoloading preset Main for device alsa_input.pci-0000_0b_00.6.analog-stereo
(easyeffects:2): easyeffects-DEBUG: 20:21:39.551: presets_manager.cpp:612can't find the preset Main on the filesystem
(easyeffects:2): easyeffects-DEBUG: 20:21:39.624: node_info_holder.cpp:9146, alsa_input.pci-0000_0b_00.6.analog-stereo finalized
(easyeffects:2): easyeffects-DEBUG: 20:21:39.624: application.cpp:135 device alsa_card.pci-0000_0b_00.6 has changed its output route to: iec958-stereo-output
(easyeffects:2): easyeffects-DEBUG: 20:21:39.624: application.cpp:154 output autoloading: the target node name does not match the output device name
(easyeffects:2): easyeffects-DEBUG: 20:21:39.896: pipe_manager.cpp:212 Audio/Sink 46 alsa_output.pci-0000_0b_00.6.iec958-stereo has been removed
(easyeffects:2): easyeffects-DEBUG: 20:21:39.898: node_info_holder.cpp:9146, alsa_output.pci-0000_0b_00.6.iec958-stereo finalized
(easyeffects:2): easyeffects-DEBUG: 20:21:39.902: pipe_manager.cpp:212 Audio/Source 54 alsa_input.pci-0000_0b_00.6.analog-stereo has been removed
(easyeffects:2): easyeffects-DEBUG: 20:21:39.902: pipe_manager.cpp:1125 Audio/Sink 54 alsa_output.pci-0000_0b_00.6.analog-stereo with serial 332 has been added
(easyeffects:2): easyeffects-DEBUG: 20:21:39.902: pipe_manager.cpp:1125 Audio/Source 31 alsa_input.pci-0000_0b_00.6.analog-stereo with serial 333 has been added
(easyeffects:2): easyeffects-WARNING **: 20:21:39.902: pipe_manager.cpp:1334 Remote error res: No existe el fichero o el directorio
(easyeffects:2): easyeffects-WARNING **: 20:21:39.902: pipe_manager.cpp:1335 Remote error message: unknown resource 39 op:2
(easyeffects:2): easyeffects-WARNING **: 20:21:39.902: pipe_manager.cpp:1334 Remote error res: No existe el fichero o el directorio
(easyeffects:2): easyeffects-WARNING **: 20:21:39.902: pipe_manager.cpp:1335 Remote error message: unknown resource 39 op:2
(easyeffects:2): easyeffects-DEBUG: 20:21:39.920: presets_manager.cpp:812autoloading preset Main for device alsa_input.pci-0000_0b_00.6.analog-stereo
(easyeffects:2): easyeffects-DEBUG: 20:21:39.920: presets_manager.cpp:612can't find the preset Main on the filesystem
(easyeffects:2): easyeffects-DEBUG: 20:21:39.961: pipe_manager.cpp:212 Stream/Input/Audio 66 WEBRTC VoiceEngine has been removed
(easyeffects:2): easyeffects-DEBUG: 20:21:39.980: pipe_manager.cpp:1125 Stream/Input/Audio 66 WEBRTC VoiceEngine with serial 352 has been added
(easyeffects:2): easyeffects-DEBUG: 20:21:39.985: pipe_manager.cpp:879 new metadata property: 66, target.node, Spa:Id, 106
(easyeffects:2): easyeffects-DEBUG: 20:21:39.990: pipe_manager.cpp:1165 easyeffects_source port 111 is connected to WEBRTC VoiceEngine port 58
(easyeffects:2): easyeffects-DEBUG: 20:21:39.990: pipe_manager.cpp:1165 easyeffects_source port 112 is connected to WEBRTC VoiceEngine port 110
(easyeffects:2): easyeffects-DEBUG: 20:21:39.997: pipe_manager.cpp:212 Stream/Output/Audio 62 WEBRTC VoiceEngine has been removed
(easyeffects:2): easyeffects-DEBUG: 20:21:39.999: node_info_holder.cpp:9154, alsa_input.pci-0000_0b_00.6.analog-stereo finalized
(easyeffects:2): easyeffects-DEBUG: 20:21:40.001: application.cpp:135 device alsa_card.pci-0000_0b_00.6 has changed its output route to: analog-output-lineout
(easyeffects:2): easyeffects-DEBUG: 20:21:40.001: application.cpp:154 output autoloading: the target node name does not match the output device name
(easyeffects:2): easyeffects-DEBUG: 20:21:40.002: app_info.cpp:137 cannot lookup application icon webrtc voiceengine in /usr/share/pixmaps
(easyeffects:2): easyeffects-DEBUG: 20:21:40.002: app_info.cpp:137 cannot lookup application icon webrtc voiceengine in /usr/local/share/pixmaps
(easyeffects:2): easyeffects-DEBUG: 20:21:40.002: app_info.cpp:314 WEBRTC VoiceEngine disposed
(easyeffects:2): easyeffects-DEBUG: 20:21:40.005: app_info.cpp:322 WEBRTC VoiceEngine finalized
(easyeffects:2): easyeffects-DEBUG: 20:21:40.005: app_info.cpp:28 data struct destroyed
(easyeffects:2): easyeffects-DEBUG: 20:21:40.005: node_info_holder.cpp:9166, WEBRTC VoiceEngine finalized
(easyeffects:2): easyeffects-DEBUG: 20:21:40.006: pipe_manager.cpp:1125 Stream/Output/Audio 62 WEBRTC VoiceEngine with serial 359 has been added
(easyeffects:2): easyeffects-DEBUG: 20:21:40.008: app_info.cpp:137 cannot lookup application icon webrtc voiceengine in /usr/share/pixmaps
(easyeffects:2): easyeffects-DEBUG: 20:21:40.008: app_info.cpp:137 cannot lookup application icon webrtc voiceengine in /usr/local/share/pixmaps
(easyeffects:2): easyeffects-DEBUG: 20:21:40.009: app_info.cpp:137 cannot lookup application icon webrtc voiceengine in /usr/share/pixmaps
(easyeffects:2): easyeffects-DEBUG: 20:21:40.009: app_info.cpp:137 cannot lookup application icon webrtc voiceengine in /usr/local/share/pixmaps
(easyeffects:2): easyeffects-DEBUG: 20:21:40.009: pipe_manager.cpp:879 new metadata property: 62, target.node, Spa:Id, 107
(easyeffects:2): easyeffects-DEBUG: 20:21:40.009: app_info.cpp:137 cannot lookup application icon webrtc voiceengine in /usr/share/pixmaps
(easyeffects:2): easyeffects-DEBUG: 20:21:40.009: app_info.cpp:137 cannot lookup application icon webrtc voiceengine in /usr/local/share/pixmaps
(easyeffects:2): easyeffects-DEBUG: 20:21:40.010: app_info.cpp:137 cannot lookup application icon webrtc voiceengine in /usr/share/pixmaps
(easyeffects:2): easyeffects-DEBUG: 20:21:40.010: app_info.cpp:137 cannot lookup application icon webrtc voiceengine in /usr/local/share/pixmaps
(easyeffects:2): easyeffects-DEBUG: 20:21:40.010: app_info.cpp:137 cannot lookup application icon webrtc voiceengine in /usr/share/pixmaps
(easyeffects:2): easyeffects-DEBUG: 20:21:40.010: app_info.cpp:137 cannot lookup application icon webrtc voiceengine in /usr/local/share/pixmaps
(easyeffects:2): easyeffects-DEBUG: 20:21:40.010: app_info.cpp:137 cannot lookup application icon webrtc voiceengine in /usr/share/pixmaps
(easyeffects:2): easyeffects-DEBUG: 20:21:40.010: app_info.cpp:137 cannot lookup application icon webrtc voiceengine in /usr/local/share/pixmaps
(easyeffects:2): easyeffects-DEBUG: 20:21:40.011: app_info.cpp:137 cannot lookup application icon webrtc voiceengine in /usr/share/pixmaps
(easyeffects:2): easyeffects-DEBUG: 20:21:40.011: app_info.cpp:137 cannot lookup application icon webrtc voiceengine in /usr/local/share/pixmaps
(easyeffects:2): easyeffects-DEBUG: 20:21:40.012: app_info.cpp:314 WEBRTC VoiceEngine disposed
(easyeffects:2): easyeffects-DEBUG: 20:21:40.013: app_info.cpp:322 WEBRTC VoiceEngine finalized
(easyeffects:2): easyeffects-DEBUG: 20:21:40.013: app_info.cpp:28 data struct destroyed
(easyeffects:2): easyeffects-DEBUG: 20:21:40.013: node_info_holder.cpp:9162, WEBRTC VoiceEngine finalized
(easyeffects:2): easyeffects-DEBUG: 20:21:40.016: pipe_manager.cpp:1165 WEBRTC VoiceEngine port 60 is connected to easyeffects_sink port 105
(easyeffects:2): easyeffects-DEBUG: 20:21:40.016: pipe_manager.cpp:1165 WEBRTC VoiceEngine port 121 is connected to easyeffects_sink port 101
(easyeffects:2): easyeffects-DEBUG: 20:21:40.022: pipe_manager.cpp:879 new metadata property: 62, target.object, Spa:Id, 206
(easyeffects:2): easyeffects-DEBUG: 20:21:40.025: app_info.cpp:137 cannot lookup application icon webrtc voiceengine in /usr/share/pixmaps
(easyeffects:2): easyeffects-DEBUG: 20:21:40.025: app_info.cpp:137 cannot lookup application icon webrtc voiceengine in /usr/local/share/pixmaps
(easyeffects:2): easyeffects-DEBUG: 20:21:40.026: app_info.cpp:137 cannot lookup application icon webrtc voiceengine in /usr/share/pixmaps
(easyeffects:2): easyeffects-DEBUG: 20:21:40.026: app_info.cpp:137 cannot lookup application icon webrtc voiceengine in /usr/local/share/pixmaps
(easyeffects:2): easyeffects-DEBUG: 20:21:40.026: app_info.cpp:137 cannot lookup application icon webrtc voiceengine in /usr/share/pixmaps
(easyeffects:2): easyeffects-DEBUG: 20:21:40.026: app_info.cpp:137 cannot lookup application icon webrtc voiceengine in /usr/local/share/pixmaps
(easyeffects:2): easyeffects-DEBUG: 20:21:40.027: app_info.cpp:137 cannot lookup application icon webrtc voiceengine in /usr/share/pixmaps
(easyeffects:2): easyeffects-DEBUG: 20:21:40.027: app_info.cpp:137 cannot lookup application icon webrtc voiceengine in /usr/local/share/pixmaps
(easyeffects:2): easyeffects-DEBUG: 20:21:40.041: app_info.cpp:137 cannot lookup application icon webrtc voiceengine in /usr/share/pixmaps
(easyeffects:2): easyeffects-DEBUG: 20:21:40.041: app_info.cpp:137 cannot lookup application icon webrtc voiceengine in /usr/local/share/pixmaps
(easyeffects:2): easyeffects-DEBUG: 20:21:40.041: app_info.cpp:137 cannot lookup application icon webrtc voiceengine in /usr/share/pixmaps
(easyeffects:2): easyeffects-DEBUG: 20:21:40.041: app_info.cpp:137 cannot lookup application icon webrtc voiceengine in /usr/local/share/pixmaps
(easyeffects:2): easyeffects-DEBUG: 20:21:40.654: pipe_manager.cpp:212 Audio/Source 31 alsa_input.pci-0000_0b_00.6.analog-stereo has been removed
(easyeffects:2): easyeffects-DEBUG: 20:21:40.654: pipe_manager.cpp:212 Audio/Sink 54 alsa_output.pci-0000_0b_00.6.analog-stereo has been removed
(easyeffects:2): easyeffects-DEBUG: 20:21:40.654: pipe_manager.cpp:1125 Audio/Sink 54 alsa_output.pci-0000_0b_00.6.analog-stereo with serial 364 has been added
(easyeffects:2): easyeffects-WARNING **: 20:21:40.655: pipe_manager.cpp:1334 Remote error res: No existe el fichero o el directorio
(easyeffects:2): easyeffects-WARNING **: 20:21:40.655: pipe_manager.cpp:1335 Remote error message: unknown resource 28 op:2
(easyeffects:2): easyeffects-WARNING **: 20:21:40.655: pipe_manager.cpp:1334 Remote error res: No existe el fichero o el directorio
(easyeffects:2): easyeffects-WARNING **: 20:21:40.655: pipe_manager.cpp:1335 Remote error message: unknown resource 28 op:2
(easyeffects:2): easyeffects-DEBUG: 20:21:40.655: node_info_holder.cpp:9154, alsa_output.pci-0000_0b_00.6.analog-stereo finalized
(easyeffects:2): easyeffects-DEBUG: 20:21:40.959: pipe_manager.cpp:212 Stream/Input/Audio 66 WEBRTC VoiceEngine has been removed
(easyeffects:2): easyeffects-DEBUG: 20:21:40.960: app_info.cpp:137 cannot lookup application icon webrtc voiceengine in /usr/share/pixmaps
(easyeffects:2): easyeffects-DEBUG: 20:21:40.960: app_info.cpp:137 cannot lookup application icon webrtc voiceengine in /usr/local/share/pixmaps
(easyeffects:2): easyeffects-DEBUG: 20:21:40.960: app_info.cpp:314 WEBRTC VoiceEngine disposed
(easyeffects:2): easyeffects-DEBUG: 20:21:40.966: app_info.cpp:322 WEBRTC VoiceEngine finalized
(easyeffects:2): easyeffects-DEBUG: 20:21:40.966: app_info.cpp:28 data struct destroyed
(easyeffects:2): easyeffects-DEBUG: 20:21:40.966: node_info_holder.cpp:9166, WEBRTC VoiceEngine finalized
(easyeffects:2): easyeffects-DEBUG: 20:21:40.970: pipe_manager.cpp:1125 Stream/Input/Audio 66 WEBRTC VoiceEngine with serial 369 has been added
(easyeffects:2): easyeffects-DEBUG: 20:21:40.974: pipe_manager.cpp:879 new metadata property: 66, target.node, Spa:Id, 106
(easyeffects:2): easyeffects-DEBUG: 20:21:40.979: app_info.cpp:137 cannot lookup application icon webrtc voiceengine in /usr/share/pixmaps
(easyeffects:2): easyeffects-DEBUG: 20:21:40.979: app_info.cpp:137 cannot lookup application icon webrtc voiceengine in /usr/local/share/pixmaps
(easyeffects:2): easyeffects-DEBUG: 20:21:40.979: app_info.cpp:137 cannot lookup application icon webrtc voiceengine in /usr/share/pixmaps
(easyeffects:2): easyeffects-DEBUG: 20:21:40.979: app_info.cpp:137 cannot lookup application icon webrtc voiceengine in /usr/local/share/pixmaps
(easyeffects:2): easyeffects-DEBUG: 20:21:40.979: app_info.cpp:137 cannot lookup application icon webrtc voiceengine in /usr/share/pixmaps
(easyeffects:2): easyeffects-DEBUG: 20:21:40.979: app_info.cpp:137 cannot lookup application icon webrtc voiceengine in /usr/local/share/pixmaps
(easyeffects:2): easyeffects-DEBUG: 20:21:40.980: app_info.cpp:137 cannot lookup application icon webrtc voiceengine in /usr/share/pixmaps
(easyeffects:2): easyeffects-DEBUG: 20:21:40.980: app_info.cpp:137 cannot lookup application icon webrtc voiceengine in /usr/local/share/pixmaps
(easyeffects:2): easyeffects-DEBUG: 20:21:40.986: pipe_manager.cpp:1165 easyeffects_source port 111 is connected to WEBRTC VoiceEngine port 61
(easyeffects:2): easyeffects-DEBUG: 20:21:40.986: pipe_manager.cpp:1165 easyeffects_source port 112 is connected to WEBRTC VoiceEngine port 110
(easyeffects:2): easyeffects-DEBUG: 20:21:40.991: app_info.cpp:137 cannot lookup application icon webrtc voiceengine in /usr/share/pixmaps
(easyeffects:2): easyeffects-DEBUG: 20:21:40.991: app_info.cpp:137 cannot lookup application icon webrtc voiceengine in /usr/local/share/pixmaps
(easyeffects:2): easyeffects-DEBUG: 20:21:40.991: app_info.cpp:137 cannot lookup application icon webrtc voiceengine in /usr/share/pixmaps
(easyeffects:2): easyeffects-DEBUG: 20:21:40.991: app_info.cpp:137 cannot lookup application icon webrtc voiceengine in /usr/local/share/pixmaps
(easyeffects:2): easyeffects-DEBUG: 20:21:41.729: pipe_manager.cpp:212 Audio/Sink 54 alsa_output.pci-0000_0b_00.6.analog-stereo has been removed
(easyeffects:2): easyeffects-DEBUG: 20:21:41.729: pipe_manager.cpp:1125 Audio/Sink 54 alsa_output.pci-0000_0b_00.6.analog-stereo with serial 376 has been added
(easyeffects:2): easyeffects-DEBUG: 20:21:41.729: pipe_manager.cpp:1125 Audio/Source 131 alsa_input.pci-0000_0b_00.6.analog-stereo with serial 377 has been added
(easyeffects:2): easyeffects-DEBUG: 20:21:41.729: node_info_holder.cpp:9154, alsa_output.pci-0000_0b_00.6.analog-stereo finalized
(easyeffects:2): easyeffects-DEBUG: 20:21:41.747: presets_manager.cpp:812autoloading preset Main for device alsa_input.pci-0000_0b_00.6.analog-stereo
(easyeffects:2): easyeffects-DEBUG: 20:21:41.747: presets_manager.cpp:612can't find the preset Main on the filesystem
(easyeffects:2): easyeffects-DEBUG: 20:21:41.819: node_info_holder.cpp:9131, alsa_input.pci-0000_0b_00.6.analog-stereo finalized
(easyeffects:2): easyeffects-DEBUG: 20:21:41.822: application.cpp:104 device alsa_card.pci-0000_0b_00.6 has changed its input route to: analog-input-rear-mic
(easyeffects:2): easyeffects-DEBUG: 20:21:41.822: presets_manager.cpp:812autoloading preset Main for device alsa_input.pci-0000_0b_00.6.analog-stereo
(easyeffects:2): easyeffects-DEBUG: 20:21:41.822: presets_manager.cpp:612can't find the preset Main on the filesystem
(easyeffects:2): easyeffects-DEBUG: 20:21:41.965: pipe_manager.cpp:212 Stream/Input/Audio 66 WEBRTC VoiceEngine has been removed
(easyeffects:2): easyeffects-DEBUG: 20:21:41.966: app_info.cpp:137 cannot lookup application icon webrtc voiceengine in /usr/share/pixmaps
(easyeffects:2): easyeffects-DEBUG: 20:21:41.967: app_info.cpp:137 cannot lookup application icon webrtc voiceengine in /usr/local/share/pixmaps
(easyeffects:2): easyeffects-DEBUG: 20:21:41.967: app_info.cpp:314 WEBRTC VoiceEngine disposed
(easyeffects:2): easyeffects-DEBUG: 20:21:41.968: app_info.cpp:322 WEBRTC VoiceEngine finalized
(easyeffects:2): easyeffects-DEBUG: 20:21:41.968: app_info.cpp:28 data struct destroyed
(easyeffects:2): easyeffects-DEBUG: 20:21:41.968: node_info_holder.cpp:9166, WEBRTC VoiceEngine finalized
(easyeffects:2): easyeffects-DEBUG: 20:21:41.969: pipe_manager.cpp:1125 Stream/Input/Audio 66 WEBRTC VoiceEngine with serial 396 has been added
(easyeffects:2): easyeffects-DEBUG: 20:21:41.972: app_info.cpp:137 cannot lookup application icon webrtc voiceengine in /usr/share/pixmaps
(easyeffects:2): easyeffects-DEBUG: 20:21:41.972: app_info.cpp:137 cannot lookup application icon webrtc voiceengine in /usr/local/share/pixmaps
(easyeffects:2): easyeffects-DEBUG: 20:21:41.972: app_info.cpp:137 cannot lookup application icon webrtc voiceengine in /usr/share/pixmaps
(easyeffects:2): easyeffects-DEBUG: 20:21:41.972: app_info.cpp:137 cannot lookup application icon webrtc voiceengine in /usr/local/share/pixmaps
(easyeffects:2): easyeffects-DEBUG: 20:21:41.972: app_info.cpp:137 cannot lookup application icon webrtc voiceengine in /usr/share/pixmaps
(easyeffects:2): easyeffects-DEBUG: 20:21:41.972: app_info.cpp:137 cannot lookup application icon webrtc voiceengine in /usr/local/share/pixmaps
(easyeffects:2): easyeffects-DEBUG: 20:21:41.975: pipe_manager.cpp:879 new metadata property: 66, target.node, Spa:Id, 106
(easyeffects:2): easyeffects-DEBUG: 20:21:41.978: app_info.cpp:137 cannot lookup application icon webrtc voiceengine in /usr/share/pixmaps
(easyeffects:2): easyeffects-DEBUG: 20:21:41.978: app_info.cpp:137 cannot lookup application icon webrtc voiceengine in /usr/local/share/pixmaps
(easyeffects:2): easyeffects-DEBUG: 20:21:41.981: pipe_manager.cpp:1165 easyeffects_source port 111 is connected to WEBRTC VoiceEngine port 63
(easyeffects:2): easyeffects-DEBUG: 20:21:41.981: pipe_manager.cpp:1165 easyeffects_source port 112 is connected to WEBRTC VoiceEngine port 110
(easyeffects:2): easyeffects-DEBUG: 20:21:41.983: app_info.cpp:137 cannot lookup application icon webrtc voiceengine in /usr/share/pixmaps
(easyeffects:2): easyeffects-DEBUG: 20:21:41.984: app_info.cpp:137 cannot lookup application icon webrtc voiceengine in /usr/local/share/pixmaps
(easyeffects:2): easyeffects-DEBUG: 20:21:41.984: app_info.cpp:137 cannot lookup application icon webrtc voiceengine in /usr/share/pixmaps
(easyeffects:2): easyeffects-DEBUG: 20:21:41.984: app_info.cpp:137 cannot lookup application icon webrtc voiceengine in /usr/local/share/pixmaps
^C
~ 1m 12s
❯ (easyeffects:2): easyeffects-DEBUG: 20:21:55.530: application_ui.cpp:185 disposed
(easyeffects:2): easyeffects-DEBUG: 20:21:55.533: app_info.cpp:314 Waterfox disposed
(easyeffects:2): easyeffects-DEBUG: 20:21:55.534: app_info.cpp:322 Waterfox finalized
(easyeffects:2): easyeffects-DEBUG: 20:21:55.534: app_info.cpp:28 data struct destroyed
(easyeffects:2): easyeffects-DEBUG: 20:21:55.534: app_info.cpp:314 WEBRTC VoiceEngine disposed
(easyeffects:2): easyeffects-DEBUG: 20:21:55.535: app_info.cpp:322 WEBRTC VoiceEngine finalized
(easyeffects:2): easyeffects-DEBUG: 20:21:55.535: app_info.cpp:28 data struct destroyed
(easyeffects:2): easyeffects-DEBUG: 20:21:55.539: app_info.cpp:314 WEBRTC VoiceEngine disposed
(easyeffects:2): easyeffects-DEBUG: 20:21:55.540: app_info.cpp:322 WEBRTC VoiceEngine finalized
(easyeffects:2): easyeffects-DEBUG: 20:21:55.540: app_info.cpp:28 data struct destroyed
(easyeffects:2): easyeffects-DEBUG: 20:21:55.546: presets_menu.cpp:388 disposed
(easyeffects:2): easyeffects-DEBUG: 20:21:55.548: presets_menu.cpp:26 data struct destroyed
(easyeffects:2): easyeffects-DEBUG: 20:21:55.548: presets_menu.cpp:398 finalized
(easyeffects:2): easyeffects-DEBUG: 20:21:55.548: effects_box.cpp:478 disposed
(easyeffects:2): easyeffects-DEBUG: 20:21:55.548: chart.cpp:28 data struct destroyed
(easyeffects:2): easyeffects-DEBUG: 20:21:55.548: chart.cpp:538 finalized
(easyeffects:2): easyeffects-DEBUG: 20:21:55.549: blocklist_menu.cpp:192 disposed
(easyeffects:2): easyeffects-DEBUG: 20:21:55.549: blocklist_menu.cpp:26 data struct destroyed
(easyeffects:2): easyeffects-DEBUG: 20:21:55.549: blocklist_menu.cpp:202 finalized
(easyeffects:2): easyeffects-DEBUG: 20:21:55.549: apps_box.cpp:391 disposed
(easyeffects:2): easyeffects-DEBUG: 20:21:55.549: node_info_holder.cpp:9162, WEBRTC VoiceEngine finalized
(easyeffects:2): easyeffects-DEBUG: 20:21:55.549: node_info_holder.cpp:9189, Waterfox finalized
(easyeffects:2): easyeffects-DEBUG: 20:21:55.549: apps_box.cpp:26 data struct destroyed
(easyeffects:2): easyeffects-DEBUG: 20:21:55.549: apps_box.cpp:401 finalized
(easyeffects:2): easyeffects-DEBUG: 20:21:55.549: plugins_box.cpp:591 disposed
(easyeffects:2): easyeffects-DEBUG: 20:21:55.550: plugins_menu.cpp:203 disposed
(easyeffects:2): easyeffects-DEBUG: 20:21:55.550: plugins_menu.cpp:30 data struct destroyed
(easyeffects:2): easyeffects-DEBUG: 20:21:55.550: plugins_menu.cpp:213 finalized
(easyeffects:2): easyeffects-DEBUG: 20:21:55.550: stereo_tools_ui.cpp:146disposed
(easyeffects:2): easyeffects-DEBUG: 20:21:55.556: stereo_tools_ui.cpp:26 data struct destroyed
(easyeffects:2): easyeffects-DEBUG: 20:21:55.556: stereo_tools_ui.cpp:156finalized
(easyeffects:2): easyeffects-DEBUG: 20:21:55.557: plugins_box.cpp:30 data struct destroyed
(easyeffects:2): easyeffects-DEBUG: 20:21:55.557: plugins_box.cpp:601 finalized
(easyeffects:2): easyeffects-DEBUG: 20:21:55.557: effects_box.cpp:26 data struct destroyed
(easyeffects:2): easyeffects-DEBUG: 20:21:55.557: effects_box.cpp:488 finalized
(easyeffects:2): easyeffects-DEBUG: 20:21:55.557: effects_box.cpp:478 disposed
(easyeffects:2): easyeffects-DEBUG: 20:21:55.557: chart.cpp:28 data struct destroyed
(easyeffects:2): easyeffects-DEBUG: 20:21:55.557: chart.cpp:538 finalized
(easyeffects:2): easyeffects-DEBUG: 20:21:55.558: blocklist_menu.cpp:192 disposed
(easyeffects:2): easyeffects-DEBUG: 20:21:55.559: blocklist_menu.cpp:26 data struct destroyed
(easyeffects:2): easyeffects-DEBUG: 20:21:55.559: blocklist_menu.cpp:202 finalized
(easyeffects:2): easyeffects-DEBUG: 20:21:55.559: apps_box.cpp:391 disposed
(easyeffects:2): easyeffects-DEBUG: 20:21:55.559: node_info_holder.cpp:9166, WEBRTC VoiceEngine finalized
(easyeffects:2): easyeffects-DEBUG: 20:21:55.559: apps_box.cpp:26 data struct destroyed
(easyeffects:2): easyeffects-DEBUG: 20:21:55.559: apps_box.cpp:401 finalized
(easyeffects:2): easyeffects-DEBUG: 20:21:55.559: plugins_box.cpp:591 disposed
(easyeffects:2): easyeffects-DEBUG: 20:21:55.559: plugins_menu.cpp:203 disposed
(easyeffects:2): easyeffects-DEBUG: 20:21:55.560: plugins_menu.cpp:30 data struct destroyed
(easyeffects:2): easyeffects-DEBUG: 20:21:55.560: plugins_menu.cpp:213 finalized
(easyeffects:2): easyeffects-DEBUG: 20:21:55.560: plugins_box.cpp:30 data struct destroyed
(easyeffects:2): easyeffects-DEBUG: 20:21:55.560: plugins_box.cpp:601 finalized
(easyeffects:2): easyeffects-DEBUG: 20:21:55.560: effects_box.cpp:26 data struct destroyed
(easyeffects:2): easyeffects-DEBUG: 20:21:55.560: effects_box.cpp:488 finalized
(easyeffects:2): easyeffects-DEBUG: 20:21:55.560: pipe_manager_box.cpp:756disposed
(easyeffects:2): easyeffects-DEBUG: 20:21:55.565: node_info_holder.cpp:91131, alsa_input.pci-0000_0b_00.6.analog-stereo finalized
(easyeffects:2): easyeffects-DEBUG: 20:21:55.567: presets_autoloading_holder.cpp:29 alsa_input.pci-0000_0b_00.6.analog-stereo, Main finalized
(easyeffects:2): easyeffects-DEBUG: 20:21:55.567: presets_autoloading_holder.cpp:29 alsa_output.pci-0000_03_00.1.hdmi-stereo, Normal Mono finalized
(easyeffects:2): easyeffects-DEBUG: 20:21:55.567: node_info_holder.cpp:9154, alsa_output.pci-0000_0b_00.6.analog-stereo finalized
(easyeffects:2): easyeffects-DEBUG: 20:21:55.567: node_info_holder.cpp:9147, alsa_output.pci-0000_03_00.1.hdmi-stereo finalized
(easyeffects:2): easyeffects-DEBUG: 20:21:55.567: pipe_manager_box.cpp:28data struct destroyed
(easyeffects:2): easyeffects-DEBUG: 20:21:55.567: test_signals.cpp:154 destroyed
(easyeffects:2): easyeffects-DEBUG: 20:21:55.568: pipe_manager_box.cpp:766finalized
(easyeffects:2): easyeffects-DEBUG: 20:21:55.568: application_ui.cpp:28 data struct destroyed
(easyeffects:2): easyeffects-DEBUG: 20:21:55.568: application_ui.cpp:195 finalized
(easyeffects:2): easyeffects-DEBUG: 20:21:55.568: presets_manager.cpp:203destroyed
(easyeffects:2): easyeffects-DEBUG: 20:21:55.573: stream_input_effects.cpp:136 destroyed
(easyeffects:2): easyeffects-DEBUG: 20:21:55.573: effects_base.cpp:165 effects_base: destroyed
(easyeffects:2): easyeffects-DEBUG: 20:21:55.573: stereo_tools.cpp:72 sie: stereo_tools destroyed
(easyeffects:2): easyeffects-DEBUG: 20:21:55.577: rnnoise.cpp:85 sie: rnnoise destroyed
(easyeffects:2): easyeffects-DEBUG: 20:21:55.577: reverb.cpp:58 sie: reverb destroyed
(easyeffects:2): easyeffects-DEBUG: 20:21:55.579: pitch.cpp:145 sie: pitch destroyed
(easyeffects:2): easyeffects-DEBUG: 20:21:55.579: multiband_gate.cpp:136 sie: multiband_gate destroyed
(easyeffects:2): easyeffects-DEBUG: 20:21:55.580: multiband_compressor.cpp:54 sie: multiband_compressor destroyed
(easyeffects:2): easyeffects-DEBUG: 20:21:55.583: maximizer.cpp:46 sie: maximizer destroyed
(easyeffects:2): easyeffects-DEBUG: 20:21:55.584: loudness.cpp:45 sie: loudness destroyed
(easyeffects:2): easyeffects-DEBUG: 20:21:55.586: limiter.cpp:86 sie: limiter destroyed
(easyeffects:2): easyeffects-DEBUG: 20:21:55.587: gate.cpp:55 sie: gate destroyed
(easyeffects:2): easyeffects-DEBUG: 20:21:55.589: filter.cpp:46 sie: filter destroyed
(easyeffects:2): easyeffects-DEBUG: 20:21:55.591: exciter.cpp:54 sie: exciter destroyed
(easyeffects:2): easyeffects-DEBUG: 20:21:55.592: equalizer.cpp:92 sie: equalizer destroyed
(easyeffects:2): easyeffects-DEBUG: 20:21:55.596: echo_canceller.cpp:73 sie: echo_canceller destroyed
(easyeffects:2): easyeffects-DEBUG: 20:21:55.596: delay.cpp:46 sie: delay destroyed
(easyeffects:2): easyeffects-DEBUG: 20:21:55.598: deesser.cpp:64 sie: deesser destroyed
(easyeffects:2): easyeffects-DEBUG: 20:21:55.599: crystalizer.cpp:70 sie: crystalizer destroyed
(easyeffects:2): easyeffects-DEBUG: 20:21:55.599: crossfeed.cpp:59 sie: crossfeed destroyed
(easyeffects:2): easyeffects-DEBUG: 20:21:55.599: convolver.cpp:101 sie: convolver destroyed
(easyeffects:2): easyeffects-DEBUG: 20:21:55.599: compressor.cpp:98 sie: compressor destroyed
(easyeffects:2): easyeffects-DEBUG: 20:21:55.601: bass_loudness.cpp:46 sie: bass_loudness destroyed
(easyeffects:2): easyeffects-DEBUG: 20:21:55.603: bass_enhancer.cpp:54 sie: bass_enhancer destroyed
(easyeffects:2): easyeffects-DEBUG: 20:21:55.604: autogain.cpp:99 sie: autogain destroyed
(easyeffects:2): easyeffects-DEBUG: 20:21:55.605: spectrum.cpp:61 sie: spectrum destroyed
(easyeffects:2): easyeffects-DEBUG: 20:21:55.607: output_level.cpp:33 sie: output_level destroyed
(easyeffects:2): easyeffects-DEBUG: 20:21:55.609: stream_output_effects.cpp:136 destroyed
(easyeffects:2): easyeffects-DEBUG: 20:21:55.610: effects_base.cpp:165 effects_base: destroyed
(easyeffects:2): easyeffects-DEBUG: 20:21:55.610: stereo_tools.cpp:72 soe: stereo_tools destroyed
(easyeffects:2): easyeffects-DEBUG: 20:21:55.613: rnnoise.cpp:85 soe: rnnoise destroyed
(easyeffects:2): easyeffects-DEBUG: 20:21:55.613: reverb.cpp:58 soe: reverb destroyed
(easyeffects:2): easyeffects-DEBUG: 20:21:55.615: pitch.cpp:145 soe: pitch destroyed
(easyeffects:2): easyeffects-DEBUG: 20:21:55.615: multiband_gate.cpp:136 soe: multiband_gate destroyed
(easyeffects:2): easyeffects-DEBUG: 20:21:55.616: multiband_compressor.cpp:54 soe: multiband_compressor destroyed
(easyeffects:2): easyeffects-DEBUG: 20:21:55.619: maximizer.cpp:46 soe: maximizer destroyed
(easyeffects:2): easyeffects-DEBUG: 20:21:55.620: loudness.cpp:45 soe: loudness destroyed
(easyeffects:2): easyeffects-DEBUG: 20:21:55.622: limiter.cpp:86 soe: limiter destroyed
(easyeffects:2): easyeffects-DEBUG: 20:21:55.623: gate.cpp:55 soe: gate destroyed
(easyeffects:2): easyeffects-DEBUG: 20:21:55.625: filter.cpp:46 soe: filter destroyed
(easyeffects:2): easyeffects-DEBUG: 20:21:55.626: exciter.cpp:54 soe: exciter destroyed
(easyeffects:2): easyeffects-DEBUG: 20:21:55.627: equalizer.cpp:92 soe: equalizer destroyed
(easyeffects:2): easyeffects-DEBUG: 20:21:55.631: echo_canceller.cpp:73 soe: echo_canceller destroyed
(easyeffects:2): easyeffects-DEBUG: 20:21:55.631: delay.cpp:46 soe: delay destroyed
(easyeffects:2): easyeffects-DEBUG: 20:21:55.633: deesser.cpp:64 soe: deesser destroyed
(easyeffects:2): easyeffects-DEBUG: 20:21:55.635: crystalizer.cpp:70 soe: crystalizer destroyed
(easyeffects:2): easyeffects-DEBUG: 20:21:55.635: crossfeed.cpp:59 soe: crossfeed destroyed
(easyeffects:2): easyeffects-DEBUG: 20:21:55.635: convolver.cpp:101 soe: convolver destroyed
(easyeffects:2): easyeffects-DEBUG: 20:21:55.635: compressor.cpp:98 soe: compressor destroyed
(easyeffects:2): easyeffects-DEBUG: 20:21:55.636: bass_loudness.cpp:46 soe: bass_loudness destroyed
(easyeffects:2): easyeffects-DEBUG: 20:21:55.638: bass_enhancer.cpp:54 soe: bass_enhancer destroyed
(easyeffects:2): easyeffects-DEBUG: 20:21:55.639: autogain.cpp:99 soe: autogain destroyed
(easyeffects:2): easyeffects-DEBUG: 20:21:55.640: spectrum.cpp:61 soe: spectrum destroyed
(easyeffects:2): easyeffects-DEBUG: 20:21:55.641: output_level.cpp:33 soe: output_level destroyed
(easyeffects:2): easyeffects-DEBUG: 20:21:55.641: pipe_manager.cpp:1505 Destroying PipeWire registry...
(easyeffects:2): easyeffects-DEBUG: 20:21:55.641: pipe_manager.cpp:1508 Disconnecting PipeWire core...
(easyeffects:2): easyeffects-DEBUG: 20:21:55.641: pipe_manager.cpp:212 Audio/Sink 47 alsa_output.pci-0000_03_00.1.hdmi-stereo has been removed
(easyeffects:2): easyeffects-DEBUG: 20:21:55.641: pipe_manager.cpp:212 Audio/Sink 54 alsa_output.pci-0000_0b_00.6.analog-stereo has been removed
(easyeffects:2): easyeffects-DEBUG: 20:21:55.641: pipe_manager.cpp:212 Stream/Output/Audio 89 Waterfox has been removed
(easyeffects:2): easyeffects-DEBUG: 20:21:55.641: pipe_manager.cpp:212 Audio/Sink 107 easyeffects_sink has been removed
(easyeffects:2): easyeffects-DEBUG: 20:21:55.641: pipe_manager.cpp:212 Audio/Source/Virtual 106 easyeffects_source has been removed
(easyeffects:2): easyeffects-DEBUG: 20:21:55.641: pipe_manager.cpp:212 Stream/Input/Audio 66 WEBRTC VoiceEngine has been removed
(easyeffects:2): easyeffects-DEBUG: 20:21:55.641: pipe_manager.cpp:212 Stream/Output/Audio 62 WEBRTC VoiceEngine has been removed
(easyeffects:2): easyeffects-DEBUG: 20:21:55.641: pipe_manager.cpp:212 Audio/Source 131 alsa_input.pci-0000_0b_00.6.analog-stereo has been removed
(easyeffects:2): easyeffects-DEBUG: 20:21:55.695: pipe_manager.cpp:1513 Stopping PipeWire's loop...
(easyeffects:2): easyeffects-DEBUG: 20:21:55.695: pipe_manager.cpp:1516 Destroying PipeWire's context...
(easyeffects:2): easyeffects-DEBUG: 20:21:55.695: pipe_manager.cpp:1519 Destroying PipeWire's loop...
(easyeffects:2): easyeffects-DEBUG: 20:21:55.695: application.cpp:380 shutting down...
(easyeffects:2): easyeffects-DEBUG: 20:21:55.696: easyeffects.cpp:60 Exitting the main function with status: 0
Not working:
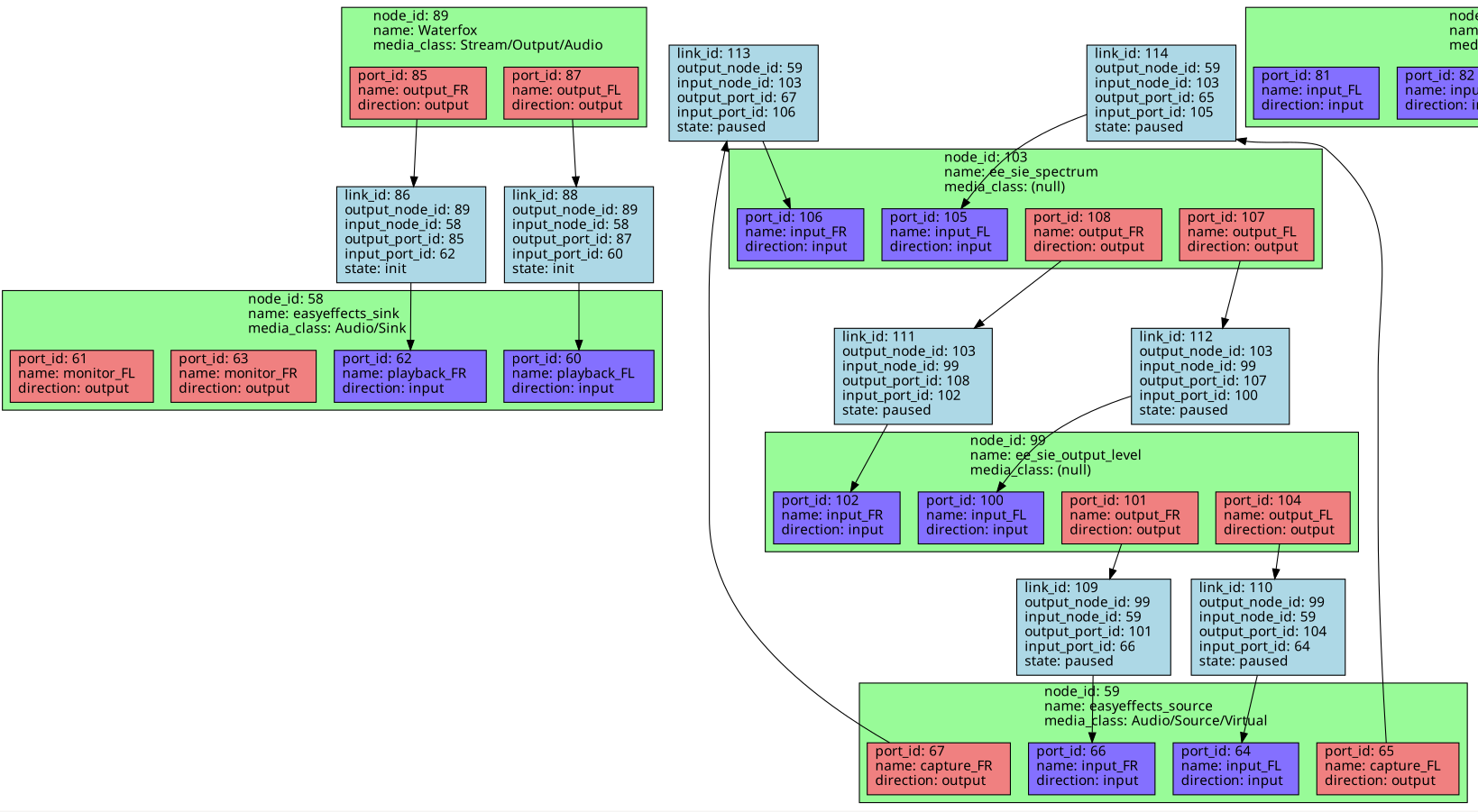
❯ pw-dot -o -
set output file -
digraph pipewire {
link_86 [shape=box style=filled fillcolor=lightblue];
link_86 [label="link_id: 86\loutput_node_id: 89\linput_node_id: 58\loutput_port_id: 85\linput_port_id: 62\lstate: init\l"];
port_85 -> link_86 -> port_62;
link_88 [shape=box style=filled fillcolor=lightblue];
link_88 [label="link_id: 88\loutput_node_id: 89\linput_node_id: 58\loutput_port_id: 87\linput_port_id: 60\lstate: init\l"];
port_87 -> link_88 -> port_60;
subgraph cluster_node_89 {
bgcolor=palegreen;
label="node_id: 89\lname: Waterfox\lmedia_class: Stream/Output/Audio\l"
port_85 [shape=box style=filled fillcolor=lightcoral];
port_85 [label="port_id: 85\lname: output_FR\ldirection: output\l"];
port_87 [shape=box style=filled fillcolor=lightcoral];
port_87 [label="port_id: 87\lname: output_FL\ldirection: output\l"];
}
link_109 [shape=box style=filled fillcolor=lightblue];
link_109 [label="link_id: 109\loutput_node_id: 99\linput_node_id: 59\loutput_port_id: 101\linput_port_id: 66\lstate: paused\l"];
port_101 -> link_109 -> port_66;
link_110 [shape=box style=filled fillcolor=lightblue];
link_110 [label="link_id: 110\loutput_node_id: 99\linput_node_id: 59\loutput_port_id: 104\linput_port_id: 64\lstate: paused\l"];
port_104 -> link_110 -> port_64;
link_111 [shape=box style=filled fillcolor=lightblue];
link_111 [label="link_id: 111\loutput_node_id: 103\linput_node_id: 99\loutput_port_id: 108\linput_port_id: 102\lstate: paused\l"];
port_108 -> link_111 -> port_102;
link_112 [shape=box style=filled fillcolor=lightblue];
link_112 [label="link_id: 112\loutput_node_id: 103\linput_node_id: 99\loutput_port_id: 107\linput_port_id: 100\lstate: paused\l"];
port_107 -> link_112 -> port_100;
link_113 [shape=box style=filled fillcolor=lightblue];
link_113 [label="link_id: 113\loutput_node_id: 59\linput_node_id: 103\loutput_port_id: 67\linput_port_id: 106\lstate: paused\l"];
port_67 -> link_113 -> port_106;
link_114 [shape=box style=filled fillcolor=lightblue];
link_114 [label="link_id: 114\loutput_node_id: 59\linput_node_id: 103\loutput_port_id: 65\linput_port_id: 105\lstate: paused\l"];
port_65 -> link_114 -> port_105;
subgraph cluster_node_103 {
bgcolor=palegreen;
label="node_id: 103\lname: ee_sie_spectrum\lmedia_class: (null)\l"
port_108 [shape=box style=filled fillcolor=lightcoral];
port_108 [label="port_id: 108\lname: output_FR\ldirection: output\l"];
port_107 [shape=box style=filled fillcolor=lightcoral];
port_107 [label="port_id: 107\lname: output_FL\ldirection: output\l"];
port_106 [shape=box style=filled fillcolor=lightslateblue];
port_106 [label="port_id: 106\lname: input_FR\ldirection: input\l"];
port_105 [shape=box style=filled fillcolor=lightslateblue];
port_105 [label="port_id: 105\lname: input_FL\ldirection: input\l"];
}
subgraph cluster_node_99 {
bgcolor=palegreen;
label="node_id: 99\lname: ee_sie_output_level\lmedia_class: (null)\l"
port_101 [shape=box style=filled fillcolor=lightcoral];
port_101 [label="port_id: 101\lname: output_FR\ldirection: output\l"];
port_104 [shape=box style=filled fillcolor=lightcoral];
port_104 [label="port_id: 104\lname: output_FL\ldirection: output\l"];
port_102 [shape=box style=filled fillcolor=lightslateblue];
port_102 [label="port_id: 102\lname: input_FR\ldirection: input\l"];
port_100 [shape=box style=filled fillcolor=lightslateblue];
port_100 [label="port_id: 100\lname: input_FL\ldirection: input\l"];
}
subgraph cluster_node_80 {
bgcolor=palegreen;
label="node_id: 80\lname: ee_soe_stereo_tools\lmedia_class: (null)\l"
port_84 [shape=box style=filled fillcolor=lightcoral];
port_84 [label="port_id: 84\lname: output_FR\ldirection: output\l"];
port_83 [shape=box style=filled fillcolor=lightcoral];
port_83 [label="port_id: 83\lname: output_FL\ldirection: output\l"];
port_82 [shape=box style=filled fillcolor=lightslateblue];
port_82 [label="port_id: 82\lname: input_FR\ldirection: input\l"];
port_81 [shape=box style=filled fillcolor=lightslateblue];
port_81 [label="port_id: 81\lname: input_FL\ldirection: input\l"];
}
subgraph cluster_node_75 {
bgcolor=palegreen;
label="node_id: 75\lname: ee_soe_spectrum\lmedia_class: (null)\l"
port_79 [shape=box style=filled fillcolor=lightcoral];
port_79 [label="port_id: 79\lname: output_FR\ldirection: output\l"];
port_78 [shape=box style=filled fillcolor=lightcoral];
port_78 [label="port_id: 78\lname: output_FL\ldirection: output\l"];
port_77 [shape=box style=filled fillcolor=lightslateblue];
port_77 [label="port_id: 77\lname: input_FR\ldirection: input\l"];
port_76 [shape=box style=filled fillcolor=lightslateblue];
port_76 [label="port_id: 76\lname: input_FL\ldirection: input\l"];
}
subgraph cluster_node_70 {
bgcolor=palegreen;
label="node_id: 70\lname: ee_soe_output_level\lmedia_class: (null)\l"
port_74 [shape=box style=filled fillcolor=lightcoral];
port_74 [label="port_id: 74\lname: output_FR\ldirection: output\l"];
port_73 [shape=box style=filled fillcolor=lightcoral];
port_73 [label="port_id: 73\lname: output_FL\ldirection: output\l"];
port_72 [shape=box style=filled fillcolor=lightslateblue];
port_72 [label="port_id: 72\lname: input_FR\ldirection: input\l"];
port_71 [shape=box style=filled fillcolor=lightslateblue];
port_71 [label="port_id: 71\lname: input_FL\ldirection: input\l"];
}
subgraph cluster_node_59 {
bgcolor=palegreen;
label="node_id: 59\lname: easyeffects_source\lmedia_class: Audio/Source/Virtual\l"
port_67 [shape=box style=filled fillcolor=lightcoral];
port_67 [label="port_id: 67\lname: capture_FR\ldirection: output\l"];
port_66 [shape=box style=filled fillcolor=lightslateblue];
port_66 [label="port_id: 66\lname: input_FR\ldirection: input\l"];
port_65 [shape=box style=filled fillcolor=lightcoral];
port_65 [label="port_id: 65\lname: capture_FL\ldirection: output\l"];
port_64 [shape=box style=filled fillcolor=lightslateblue];
port_64 [label="port_id: 64\lname: input_FL\ldirection: input\l"];
}
subgraph cluster_node_58 {
bgcolor=palegreen;
label="node_id: 58\lname: easyeffects_sink\lmedia_class: Audio/Sink\l"
port_63 [shape=box style=filled fillcolor=lightcoral];
port_63 [label="port_id: 63\lname: monitor_FR\ldirection: output\l"];
port_62 [shape=box style=filled fillcolor=lightslateblue];
port_62 [label="port_id: 62\lname: playback_FR\ldirection: input\l"];
port_61 [shape=box style=filled fillcolor=lightcoral];
port_61 [label="port_id: 61\lname: monitor_FL\ldirection: output\l"];
port_60 [shape=box style=filled fillcolor=lightslateblue];
port_60 [label="port_id: 60\lname: playback_FL\ldirection: input\l"];
}
subgraph cluster_node_46 {
bgcolor=palegreen;
label="node_id: 46\lname: alsa_input.pci-0000_0b_00.6.analog-stereo\lmedia_class: Audio/Source\l"
port_54 [shape=box style=filled fillcolor=lightcoral];
port_54 [label="port_id: 54\lname: capture_FR\ldirection: output\l"];
port_53 [shape=box style=filled fillcolor=lightcoral];
port_53 [label="port_id: 53\lname: capture_FL\ldirection: output\l"];
}
subgraph cluster_node_31 {
bgcolor=palegreen;
label="node_id: 31\lname: alsa_output.pci-0000_0b_00.6.analog-stereo\lmedia_class: Audio/Sink\l"
port_52 [shape=box style=filled fillcolor=lightcoral];
port_52 [label="port_id: 52\lname: monitor_FR\ldirection: output\l"];
port_51 [shape=box style=filled fillcolor=lightslateblue];
port_51 [label="port_id: 51\lname: playback_FR\ldirection: input\l"];
port_50 [shape=box style=filled fillcolor=lightcoral];
port_50 [label="port_id: 50\lname: monitor_FL\ldirection: output\l"];
port_49 [shape=box style=filled fillcolor=lightslateblue];
port_49 [label="port_id: 49\lname: playback_FL\ldirection: input\l"];
}
subgraph cluster_node_47 {
bgcolor=palegreen;
label="node_id: 47\lname: alsa_output.pci-0000_03_00.1.hdmi-stereo\lmedia_class: Audio/Sink\l"
port_48 [shape=box style=filled fillcolor=lightcoral];
port_48 [label="port_id: 48\lname: monitor_FR\ldirection: output\l"];
port_43 [shape=box style=filled fillcolor=lightslateblue];
port_43 [label="port_id: 43\lname: playback_FR\ldirection: input\l"];
port_45 [shape=box style=filled fillcolor=lightcoral];
port_45 [label="port_id: 45\lname: monitor_FL\ldirection: output\l"];
port_44 [shape=box style=filled fillcolor=lightslateblue];
port_44 [label="port_id: 44\lname: playback_FL\ldirection: input\l"];
}
subgraph cluster_node_37 {
bgcolor=palegreen;
label="node_id: 37\lname: Midi-Bridge\lmedia_class: Midi/Bridge\l"
port_39 [shape=box style=filled fillcolor=lightcoral];
port_39 [label="port_id: 39\lname: Midi Through:(capture_0) Midi Through Port-0\ldirection: output\l"];
port_38 [shape=box style=filled fillcolor=lightslateblue];
port_38 [label="port_id: 38\lname: Midi Through:(playback_0) Midi Through Port-0\ldirection: input\l"];
}
subgraph cluster_node_29 {
bgcolor=palegreen;
label="node_id: 29\lname: Freewheel-Driver\lmedia_class: (null)\l"
}
subgraph cluster_node_28 {
bgcolor=palegreen;
label="node_id: 28\lname: Dummy-Driver\lmedia_class: (null)\l"
}
}
Working:
pw-dot -o -
set output file -
digraph pipewire {
link_67 [shape=box style=filled fillcolor=lightblue];
link_67 [label="link_id: 67\loutput_node_id: 59\linput_node_id: 108\loutput_port_id: 49\linput_port_id: 99\lstate: active\l"];
port_49 -> link_67 -> port_99;
link_71 [shape=box style=filled fillcolor=lightblue];
link_71 [label="link_id: 71\loutput_node_id: 59\linput_node_id: 108\loutput_port_id: 50\linput_port_id: 107\lstate: active\l"];
port_50 -> link_71 -> port_107;
link_73 [shape=box style=filled fillcolor=lightblue];
link_73 [label="link_id: 73\loutput_node_id: 120\linput_node_id: 59\loutput_port_id: 119\linput_port_id: 51\lstate: active\l"];
port_119 -> link_73 -> port_51;
link_131 [shape=box style=filled fillcolor=lightblue];
link_131 [label="link_id: 131\loutput_node_id: 120\linput_node_id: 59\loutput_port_id: 118\linput_port_id: 52\lstate: active\l"];
port_118 -> link_131 -> port_52;
link_132 [shape=box style=filled fillcolor=lightblue];
link_132 [label="link_id: 132\loutput_node_id: 128\linput_node_id: 120\loutput_port_id: 93\linput_port_id: 117\lstate: active\l"];
port_93 -> link_132 -> port_117;
link_133 [shape=box style=filled fillcolor=lightblue];
link_133 [label="link_id: 133\loutput_node_id: 128\linput_node_id: 120\loutput_port_id: 122\linput_port_id: 95\lstate: active\l"];
port_122 -> link_133 -> port_95;
subgraph cluster_node_128 {
bgcolor=palegreen;
label="node_id: 128\lname: alsa_input.pci-0000_0b_00.6.analog-stereo\lmedia_class: Audio/Source\l"
port_93 [shape=box style=filled fillcolor=lightcoral];
port_93 [label="port_id: 93\lname: capture_FR\ldirection: output\l"];
port_122 [shape=box style=filled fillcolor=lightcoral];
port_122 [label="port_id: 122\lname: capture_FL\ldirection: output\l"];
}
subgraph cluster_node_129 {
bgcolor=palegreen;
label="node_id: 129\lname: alsa_output.pci-0000_0b_00.6.analog-stereo\lmedia_class: Audio/Sink\l"
port_46 [shape=box style=filled fillcolor=lightcoral];
port_46 [label="port_id: 46\lname: monitor_FR\ldirection: output\l"];
port_54 [shape=box style=filled fillcolor=lightslateblue];
port_54 [label="port_id: 54\lname: playback_FR\ldirection: input\l"];
port_74 [shape=box style=filled fillcolor=lightcoral];
port_74 [label="port_id: 74\lname: monitor_FL\ldirection: output\l"];
port_130 [shape=box style=filled fillcolor=lightslateblue];
port_130 [label="port_id: 130\lname: playback_FL\ldirection: input\l"];
}
link_109 [shape=box style=filled fillcolor=lightblue];
link_109 [label="link_id: 109\loutput_node_id: 108\linput_node_id: 66\loutput_port_id: 101\linput_port_id: 110\lstate: active\l"];
port_101 -> link_109 -> port_110;
link_61 [shape=box style=filled fillcolor=lightblue];
link_61 [label="link_id: 61\loutput_node_id: 108\linput_node_id: 66\loutput_port_id: 104\linput_port_id: 63\lstate: active\l"];
port_104 -> link_61 -> port_63;
subgraph cluster_node_66 {
bgcolor=palegreen;
label="node_id: 66\lname: WEBRTC VoiceEngine\lmedia_class: Stream/Input/Audio\l"
port_111 [shape=box style=filled fillcolor=lightcoral];
port_111 [label="port_id: 111\lname: monitor_FR\ldirection: output\l"];
port_110 [shape=box style=filled fillcolor=lightslateblue];
port_110 [label="port_id: 110\lname: input_FR\ldirection: input\l"];
port_64 [shape=box style=filled fillcolor=lightcoral];
port_64 [label="port_id: 64\lname: monitor_FL\ldirection: output\l"];
port_63 [shape=box style=filled fillcolor=lightslateblue];
port_63 [label="port_id: 63\lname: input_FL\ldirection: input\l"];
}
subgraph cluster_node_94 {
bgcolor=palegreen;
label="node_id: 94\lname: ee_test_signals\lmedia_class: (null)\l"
port_123 [shape=box style=filled fillcolor=lightcoral];
port_123 [label="port_id: 123\lname: output_FR\ldirection: output\l"];
port_124 [shape=box style=filled fillcolor=lightcoral];
port_124 [label="port_id: 124\lname: output_FL\ldirection: output\l"];
}
subgraph cluster_node_120 {
bgcolor=palegreen;
label="node_id: 120\lname: ee_sie_spectrum\lmedia_class: (null)\l"
port_119 [shape=box style=filled fillcolor=lightcoral];
port_119 [label="port_id: 119\lname: output_FR\ldirection: output\l"];
port_118 [shape=box style=filled fillcolor=lightcoral];
port_118 [label="port_id: 118\lname: output_FL\ldirection: output\l"];
port_117 [shape=box style=filled fillcolor=lightslateblue];
port_117 [label="port_id: 117\lname: input_FR\ldirection: input\l"];
port_95 [shape=box style=filled fillcolor=lightslateblue];
port_95 [label="port_id: 95\lname: input_FL\ldirection: input\l"];
}
subgraph cluster_node_59 {
bgcolor=palegreen;
label="node_id: 59\lname: ee_sie_output_level\lmedia_class: (null)\l"
port_49 [shape=box style=filled fillcolor=lightcoral];
port_49 [label="port_id: 49\lname: output_FR\ldirection: output\l"];
port_50 [shape=box style=filled fillcolor=lightcoral];
port_50 [label="port_id: 50\lname: output_FL\ldirection: output\l"];
port_51 [shape=box style=filled fillcolor=lightslateblue];
port_51 [label="port_id: 51\lname: input_FR\ldirection: input\l"];
port_52 [shape=box style=filled fillcolor=lightslateblue];
port_52 [label="port_id: 52\lname: input_FL\ldirection: input\l"];
}
subgraph cluster_node_83 {
bgcolor=palegreen;
label="node_id: 83\lname: ee_soe_stereo_tools\lmedia_class: (null)\l"
port_82 [shape=box style=filled fillcolor=lightcoral];
port_82 [label="port_id: 82\lname: output_FR\ldirection: output\l"];
port_81 [shape=box style=filled fillcolor=lightcoral];
port_81 [label="port_id: 81\lname: output_FL\ldirection: output\l"];
port_75 [shape=box style=filled fillcolor=lightslateblue];
port_75 [label="port_id: 75\lname: input_FR\ldirection: input\l"];
port_79 [shape=box style=filled fillcolor=lightslateblue];
port_79 [label="port_id: 79\lname: input_FL\ldirection: input\l"];
}
subgraph cluster_node_98 {
bgcolor=palegreen;
label="node_id: 98\lname: ee_soe_spectrum\lmedia_class: (null)\l"
port_96 [shape=box style=filled fillcolor=lightcoral];
port_96 [label="port_id: 96\lname: output_FR\ldirection: output\l"];
port_97 [shape=box style=filled fillcolor=lightcoral];
port_97 [label="port_id: 97\lname: output_FL\ldirection: output\l"];
port_80 [shape=box style=filled fillcolor=lightslateblue];
port_80 [label="port_id: 80\lname: input_FR\ldirection: input\l"];
port_84 [shape=box style=filled fillcolor=lightslateblue];
port_84 [label="port_id: 84\lname: input_FL\ldirection: input\l"];
}
subgraph cluster_node_87 {
bgcolor=palegreen;
label="node_id: 87\lname: ee_soe_output_level\lmedia_class: (null)\l"
port_103 [shape=box style=filled fillcolor=lightcoral];
port_103 [label="port_id: 103\lname: output_FR\ldirection: output\l"];
port_88 [shape=box style=filled fillcolor=lightcoral];
port_88 [label="port_id: 88\lname: output_FL\ldirection: output\l"];
port_105 [shape=box style=filled fillcolor=lightslateblue];
port_105 [label="port_id: 105\lname: input_FR\ldirection: input\l"];
port_57 [shape=box style=filled fillcolor=lightslateblue];
port_57 [label="port_id: 57\lname: input_FL\ldirection: input\l"];
}
link_112 [shape=box style=filled fillcolor=lightblue];
link_112 [label="link_id: 112\loutput_node_id: 89\linput_node_id: 106\loutput_port_id: 86\linput_port_id: 100\lstate: init\l"];
port_86 -> link_112 -> port_100;
link_58 [shape=box style=filled fillcolor=lightblue];
link_58 [label="link_id: 58\loutput_node_id: 89\linput_node_id: 106\loutput_port_id: 85\linput_port_id: 121\lstate: init\l"];
port_85 -> link_58 -> port_121;
subgraph cluster_node_108 {
bgcolor=palegreen;
label="node_id: 108\lname: easyeffects_source\lmedia_class: Audio/Source/Virtual\l"
port_101 [shape=box style=filled fillcolor=lightcoral];
port_101 [label="port_id: 101\lname: capture_FR\ldirection: output\l"];
port_99 [shape=box style=filled fillcolor=lightslateblue];
port_99 [label="port_id: 99\lname: input_FR\ldirection: input\l"];
port_104 [shape=box style=filled fillcolor=lightcoral];
port_104 [label="port_id: 104\lname: capture_FL\ldirection: output\l"];
port_107 [shape=box style=filled fillcolor=lightslateblue];
port_107 [label="port_id: 107\lname: input_FL\ldirection: input\l"];
}
subgraph cluster_node_106 {
bgcolor=palegreen;
label="node_id: 106\lname: easyeffects_sink\lmedia_class: Audio/Sink\l"
port_102 [shape=box style=filled fillcolor=lightcoral];
port_102 [label="port_id: 102\lname: monitor_FR\ldirection: output\l"];
port_100 [shape=box style=filled fillcolor=lightslateblue];
port_100 [label="port_id: 100\lname: playback_FR\ldirection: input\l"];
port_60 [shape=box style=filled fillcolor=lightcoral];
port_60 [label="port_id: 60\lname: monitor_FL\ldirection: output\l"];
port_121 [shape=box style=filled fillcolor=lightslateblue];
port_121 [label="port_id: 121\lname: playback_FL\ldirection: input\l"];
}
subgraph cluster_node_89 {
bgcolor=palegreen;
label="node_id: 89\lname: Waterfox\lmedia_class: Stream/Output/Audio\l"
port_86 [shape=box style=filled fillcolor=lightcoral];
port_86 [label="port_id: 86\lname: output_FR\ldirection: output\l"];
port_85 [shape=box style=filled fillcolor=lightcoral];
port_85 [label="port_id: 85\lname: output_FL\ldirection: output\l"];
}
subgraph cluster_node_47 {
bgcolor=palegreen;
label="node_id: 47\lname: alsa_output.pci-0000_03_00.1.hdmi-stereo\lmedia_class: Audio/Sink\l"
port_48 [shape=box style=filled fillcolor=lightcoral];
port_48 [label="port_id: 48\lname: monitor_FR\ldirection: output\l"];
port_43 [shape=box style=filled fillcolor=lightslateblue];
port_43 [label="port_id: 43\lname: playback_FR\ldirection: input\l"];
port_45 [shape=box style=filled fillcolor=lightcoral];
port_45 [label="port_id: 45\lname: monitor_FL\ldirection: output\l"];
port_44 [shape=box style=filled fillcolor=lightslateblue];
port_44 [label="port_id: 44\lname: playback_FL\ldirection: input\l"];
}
subgraph cluster_node_37 {
bgcolor=palegreen;
label="node_id: 37\lname: Midi-Bridge\lmedia_class: Midi/Bridge\l"
port_39 [shape=box style=filled fillcolor=lightcoral];
port_39 [label="port_id: 39\lname: Midi Through:(capture_0) Midi Through Port-0\ldirection: output\l"];
port_38 [shape=box style=filled fillcolor=lightslateblue];
port_38 [label="port_id: 38\lname: Midi Through:(playback_0) Midi Through Port-0\ldirection: input\l"];
}
subgraph cluster_node_29 {
bgcolor=palegreen;
label="node_id: 29\lname: Freewheel-Driver\lmedia_class: (null)\l"
}
subgraph cluster_node_28 {
bgcolor=palegreen;
label="node_id: 28\lname: Dummy-Driver\lmedia_class: (null)\l"
}
}
default.configured.audio.sink, Spa:String:JSON, {"name":"easyeffects_sink"}
default.configured.audio.source, Spa:String:JSON, {"name":"easyeffects_source"}
Initially PipeWire reports that our virtual devices are set as default devices. Maybe because you have set them as default at some point. As EasyEffects is designed assuming you hardware stays as default it is not a good idea to set our virtual devices as default.
In the dot file from the configuration that does not work we have
As our virtual devices are set as default EasyEffects tried to record from itself. I think that in the master branch I applied a workaround for this situation. Assuming that our nightly Flatpak builds already have it you can use it for testing https://github.com/wwmm/easyeffects/wiki/Package-Repositories#nightly-flatpak. In any case unless you have a very strong reason to set our devices as default do not do it.
You mean I shouldn't do this?

You mean I shouldn't do this?
Yes. In our master branch I have put back in our code a workaround for this situation. In its default configuration EasyEffects tries to use the system default devices to know where it should play/record audio to/from. If you set our virtual devices as default bad things may happen in some cases.
In most situations there is no need to set our virtual devices as default.
Done, you might want to consider adding a "do not use" to the sink name.