roc-toolkit
roc-toolkit copied to clipboard
Implement roc_ctl module
Components
-
[ ]
ctl::ServerFunctionality:
- register multiple sources and sink
- bind to given port
- accept client connections, create sessions, and allow sessions to:
- create endpoints (one endpoint set for every session)
- negotiate parameters
- start / stop recording / playback
-
[ ]
ctl::ClientFunctionality:
- register one source and one sink
- connect to given port
- establish media channel with the server by:
- negotiating parameters
- creating endpoints and connecting them to server
- starting / stopping recording / playback
-
[ ]
ctl::ControlLoopFunctionality:
- create and remove servers and clients
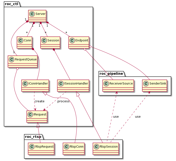
Server design draft

https://www.planttext.com/?text=TPBDQiCm48JlUeh5nq0ClPPG0gNG7Xi_G13oK4HSIT5FBqtVlIlPSHmHdoph6uzcLjw7A7rCtuCGJggJ_09vguug3lGh1547_mDFpLD3c-ssF0yu9uJucP3mGB5fwDKQyvXq247R5VXcUcUrYVdSR570HrwzIzCFyEMpOZ2YwULA6I-paSsQQOVPqedQzcLcz4pAGyRSflAiTOw7mm8X_kxdvRJ3e0t6eLsBb0G7A6Yksjda5MhQmVJCj3angLrz36vqd2FiBjcIzrTwpNowWxhFp6ytaK-z3qcxjbsAk7WA4BUiAmAnPmN_I_y0