FAS does not use required edges anymore
Hi,
Since the new commit on Fas.py, the required edges are not used anymore to create the graph. May I ask why and what the benefit of this is? I made a program for which the required edges were essential, so I am very curious 😅
Kind regards, Vera
Hi Vera, if possible, could you please suggest or provide a pointer to the code that you are referring to? Thanks
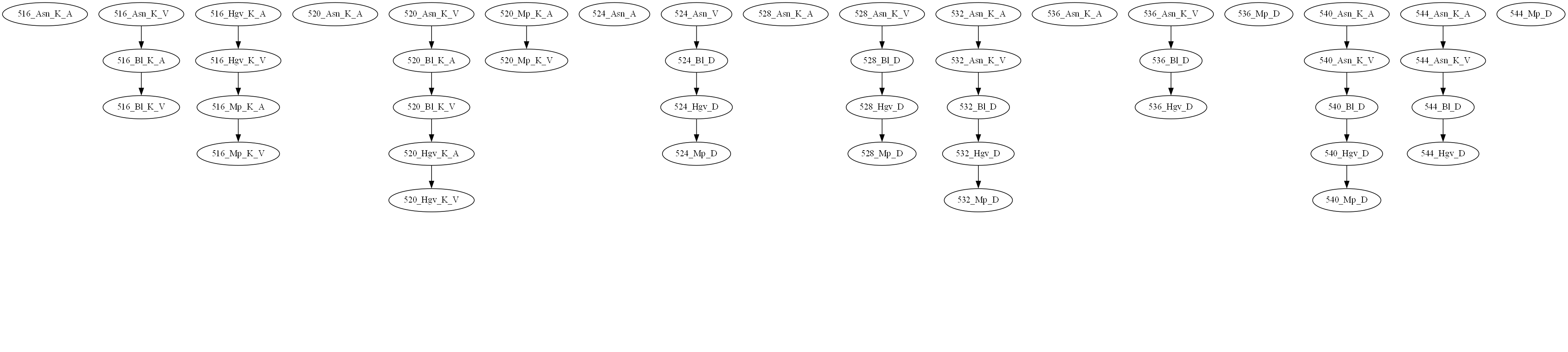
Apologies for my late response. I am not sure where this exactly happens in the code, but I can provide an example. In the first image, I have visualized the background required edges by drawing these between the nodes. The second image is the result of using the fas() function and orienting the edges. This shows that not all required edges are kept.

Also, looking at the FAS function (https://github.com/py-why/causal-learn/blob/main/causallearn/utils/FAS.py), there is not a check for required edges anymore