mip-extensions
mip-extensions copied to clipboard
mip-app-banner 从浏览器调起App技术方案
组件升级前的问题
覆盖调起场景较少,不支持iOS9+ Universal Link, 应用宝链接,安卓AppLink,安卓Chrome Intent调起方式。
修改后主要功能:
- 判断平台,使用平台方法调起App
- 调起失败后打开App下载链接
- 支持基本的iOS+Andriod scheme调起,扩展支持微信应用宝,IOS Universal Link调起,安卓AppLink,安卓Chrome Intent调起方式。
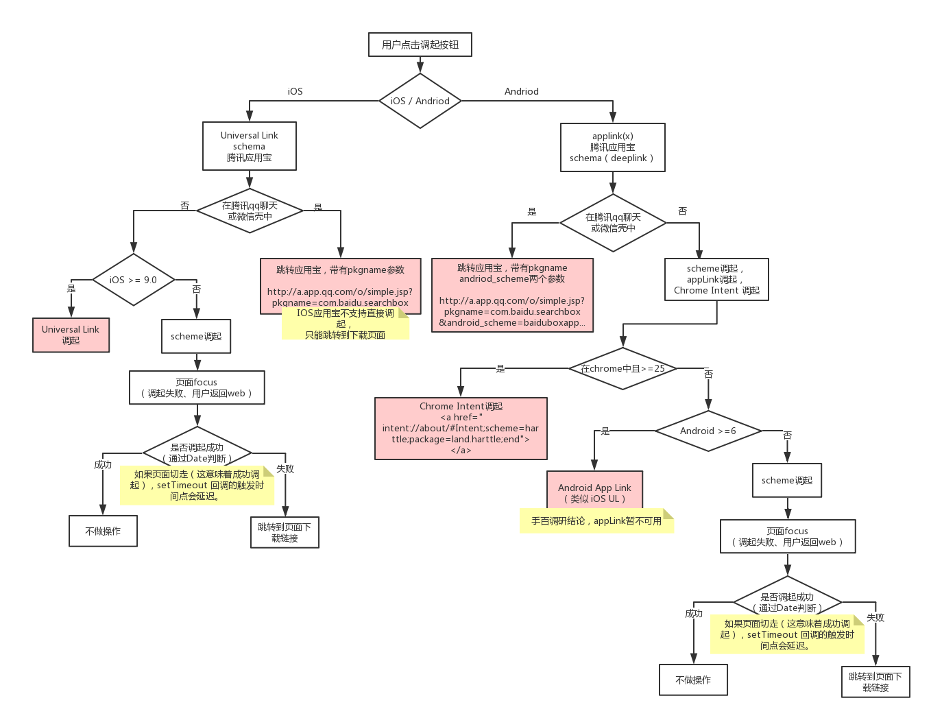
技术方案
schema调起,app下载页必须填写,应用宝,iOS UL,AppLink调起选填。- 不考虑组件外调起,如“查看更多”、“语音搜索”调起
- 不考虑页面加载时主动调起,要求用户主动点击后调起。
- pc上不触发调起操作,打开下载页。
调起逻辑

附:iOS Safari 原生应用安装调起 Banner(能够检测应用是否安装!)

上线后使用方法
新版本
<head>
<!--基本schema调起-->
<meta name="apple-itunes-app" content="app-id=xxxx, app-argument=medium://xxxx">
<link rel="manifest" href="xxxx/manifest">
</head>
<mip-app-banner id="my-app-banner">
<!--配置更多方法调起,字段待定-->
<script type="application/json">
{
"universalLink": "https://a.apple.com/baidubox", // iOS universa lLink 链接
"appLink" : "https://a.andioid.com/baidubox", // 安卓 app Link 链接
"chromeIntent" : "Intent://a.andioid.com/baidubox", // 安卓 chrome Intent 链接
"yybIOS": "", // iOS 应用宝链接
"yybAndroid": "" // 安卓应用宝链接
"downloadIOS": "" // iOS 调起失败后下载链接
"downloadAndroid": "" // 安卓调起失败后下载链接
}
</script>
<button open-button>打开app</button>
</mip-app-banner>
为了解决 #1003 问题。欢迎各位开发者提建议,补充调起使用场景。
id="my-app-banner" 是什么意思?必须的?
@xuexb 是必须的, 用于在ls中储存用户关闭过这个浮层。下次不再显示 https://github.com/mipengine/mip-extensions/blob/5a87938cfa8d6a8aa7c743f4b11e4beb12f88735/src/mip-app-banner/mip-app-banner.js#L66
针对mip组件要求填写manifest,调起/下载安卓app的操作。有以下调研:
应用现状
目前大部分应用厂商并没有使用 manifest.json,直接采用 schema mipapp://openindex 的方式调起。
manifest的使用确实是一个web规范,在w3c-Web Manifest和火狐文档-Manifest可见,谷歌开发者中心-App Install Banner也有指导文档。
MIP 现状
MIP 目前要求开发者按照这种格式填写 manifest.json 文件:

根据谷歌开发者中心-App Install Banner文档,需要具备short_name,png图标,start_url等配置才可以显示原生banner。
仅按照 MIP 现有配置,缺少必要信息,是不能调起系统Banner的。
解决方案
1. 使用标准 manifest.json,优先使用系统 Banner。
按照火狐文档-Manifest 要求开发者在manifest.json中配置更多属性。优先使用安卓实现的系统banner。

好处:
- 符合w3c规范,有文档可查(虽然manifest.json一开始主要用作web app添加到主屏)
- 浏览器原生banner,稳定性比较好。
坏处:
- 需要站长多余维护一个文件。
- manifest文件想pwa过渡,强制要求支持https。而MIP目前并不强制要求https内容。
2. 自定义 MIP 组件配置,使用 MIP 组件banner
在属性中配置对应操作,按照属性值调起App、跳转下载链接。如下:
<mip-app-banner id="my-app-banner" layout="nodisplay">
<script type="application/json">
{
"android_open": "mipapp://open?"
"android_download" : "http://a.mipapp.com/download"
}
</script>
<button open-button>打开app</button>
</mip-app-banner>
好处:
- 减少一个文件的维护,接入简单。
- 不需要开发者配置支持 HTTPs
坏处:
- 非标准用法,单纯为了组件使用方便。
是否可以优先使用标准做法,在某些浏览器下 fallback 到第二种?或者我们干脆两种都提供,站长自己选择实现哪种。但是在支持install banner的浏览器中第一种仍然应该优先展示。
id 用于在ls中储存用户关闭过这个浮层。下次不再显示
我理解提示次数限制是MIP技术的需求,而非站长需求。那么这样的实现是
- 不可靠的,比如站长完全可以经常变ID
- 让站长困惑的,站长并无这个需求,不知为啥要写一个id
是否有更鲁棒的实现方式
优先使用标准做法,在某些浏览器下 fallback 到第二种
@harttle 这个提议也是我打算做的。iframe下不一定能出现系统banner,还是需要自己实现的。
提示次数限制是MIP技术的需求,而非站长需求。
这个实现确实有点怪,比如某app如果要求每2d,4d,8d,16d提醒用户下载app,既不打扰用户,又有提醒作用,目前这种方式就做不到。要不,给个配置?
<mip-app-banner id="my-app-banner" layout="nodisplay">
<script type="application/json">
{
"notice-cycle": "0" // 只提醒一次,关闭后再也不提醒
"notice-cycle": "1" // 每天提醒一次
"notice-cycle": "2^n" // 2d,4d,8d,16d这种提醒……
}
</script>
<button open-button>打开app</button>
</mip-app-banner>
使用标准方法固然好,但使用前需要调研下各浏览器的支持力度与支持趋势,有W3C标准由于规范变更或浏览器长期不支持等原因被废弃掉的很多。
横幅样式讨论
现状
目前 mip-app-banner 组件的横幅强制贴在页面下方,且使用position:fixed属性:
https://github.com/mipengine/mip-extensions/blob/5a87938cfa8d6a8aa7c743f4b11e4beb12f88735/src/mip-app-banner/mip-app-banner.less#L6-L8

这样写会有以下问题:
- iframe + iOS系统 + 内嵌页position: fixed定位问题(mip-fixed组件解决的问题)
- iOS系统横幅是贴顶的(而Android是贴底的),有的需求将提示横幅嵌入到页面中,不悬浮展示。

- 强制增加关闭按钮(用户体验考虑),开发者不可选择,也不可移除,只能通过css样式覆盖。
修改方法
MIP通常不提供样式,只提供交互。不应该限制组件的展现位置。
- 去掉position样式, 如有 贴顶/贴底 需求,可以将组件嵌入在mip-fixed中使用。
- 删除强制关闭按钮,mip-fixed有对应关闭功能。
head 里面的标签,安卓和ios的 是同时存在的吗 还是用到哪个写哪个