architecture
architecture copied to clipboard
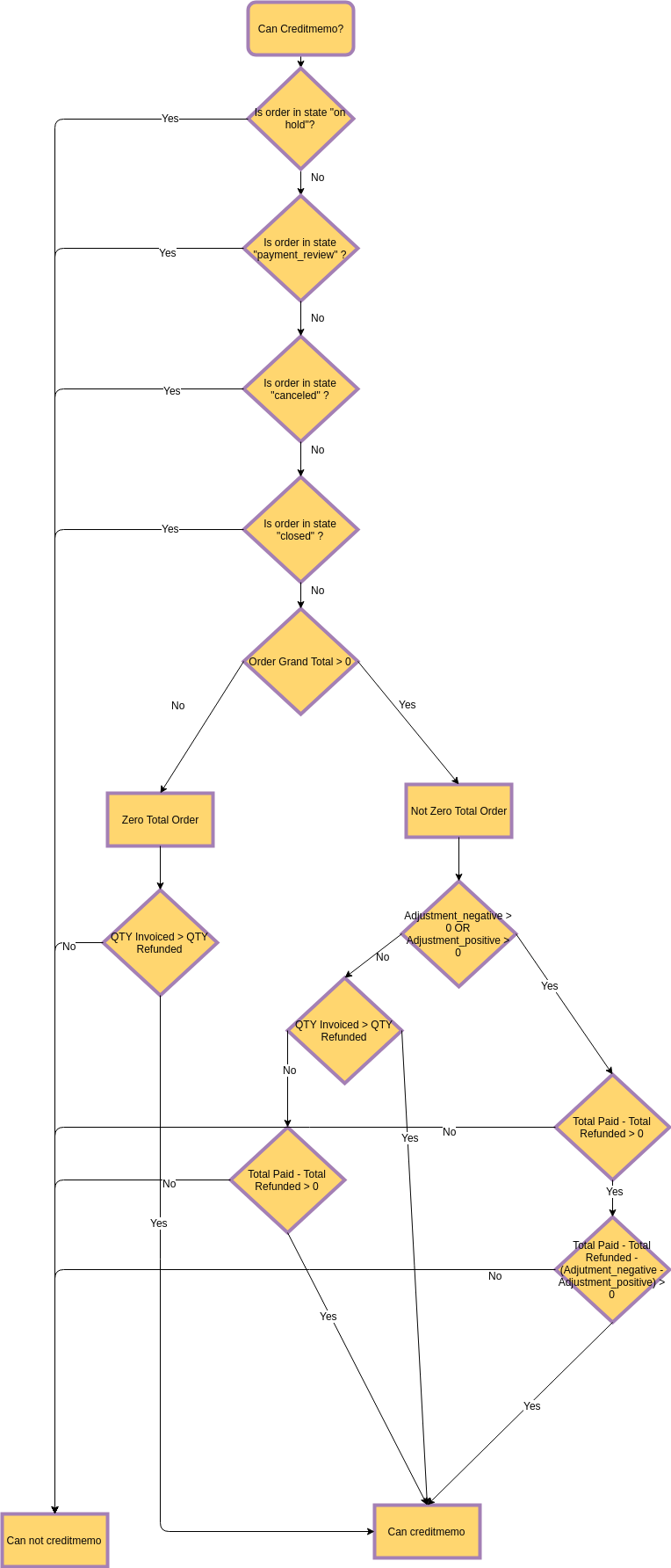
Can Creditmemo Flow
Problem
- The main source of the motivation is the PR magento/magento2#22825
- The current implementation of verification if an order is not in a reliable state for Credit Memorandum creation.
- After discovering and fixing issues with Zero Orders, the realization becomes covered with a solid number of 'duck tapes' and need to be refactored (see listing under).
- Not all cases still covered by the current implementation.
Solution

Requested Reviewers
@akaplya @joni-jones