javascript-sdk
javascript-sdk copied to clipboard
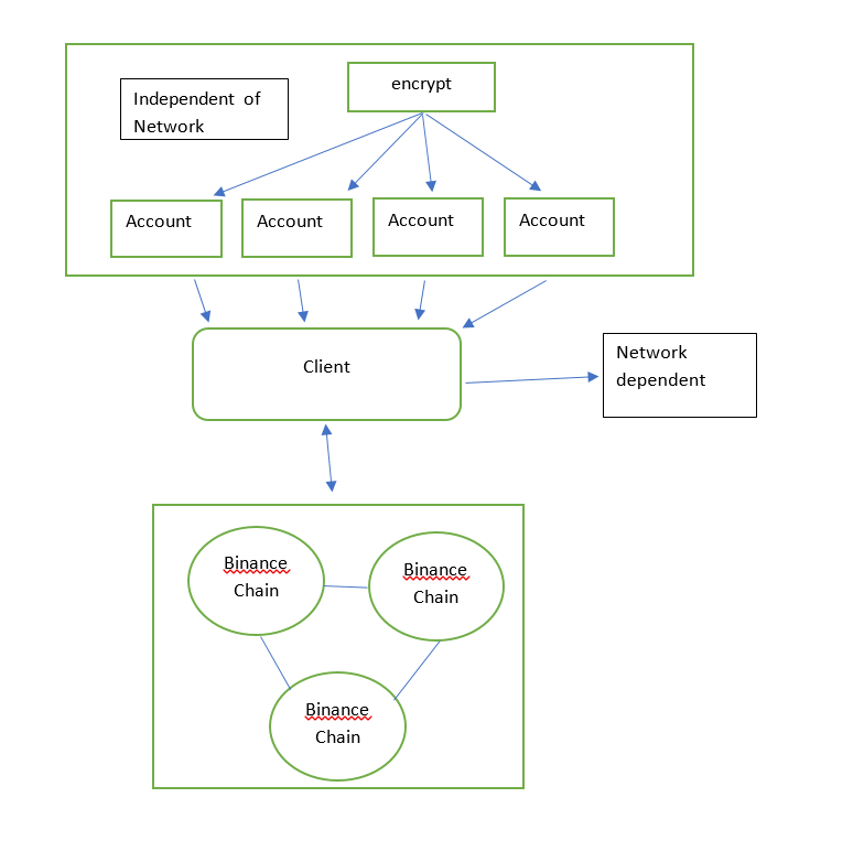
Use a separate class for Account (keys, address)
client/index.js should be only for interacting with binance chain like send token , issue token and so
If I am interpreting this correctly, I agree - it would be nice to have a separate Account (or similar) class to hold the address and private key.
How do you feel about the structure proposed in #43?
@notatestuser yes #43 is good structure but i have a question , why getBalance() and getAccount () in Account Class ? i recommend delete getBalance and getAccount and then put them in client/index
@notatestuser
