NuxtJs 503 error randomly happening
Before opening, please confirm:
- [X] I have checked to see if my question is addressed in the FAQ.
- [X] I have searched for duplicate or closed issues.
- [X] I have read the guide for submitting bug reports.
- [X] I have done my best to include a minimal, self-contained set of instructions for consistently reproducing the issue.
App Id
d2p1ly4w7m10ve
Region
eu-central-1
Amplify Hosting feature
Performance
Describe the bug
randomly I get 503 error can't satisfy your request cuz of load on one of the edge servers or something it happens very random can't really reproduce it, Im using NuxtJS (not next) on top of Vuejs

Expected behavior
It suppose to work without getting this 503 error
Reproduction steps
can't really reproduce it It happens very random
so I was wanting to know which direction should I check and what could cause it
Build Settings
version: 1
frontend:
phases:
preBuild:
commands:
- yarn install
build:
commands:
- if [ "${AWS_BRANCH}" = "master" ]; then npm run generate; fi
- if [ "${AWS_BRANCH}" = "staging" ]; then npm run generateStaging; fi
- if [ "${AWS_BRANCH}" != "master" || "${AWS_BRANCH}" != "staging" ]; then npm run generate; fi
artifacts:
# IMPORTANT - Please verify your build output directory
baseDirectory: dist
files:
- "**/*"
# cache:
# paths:
# - node_modules/**/*
Additional information
No response
Having exactly the same issue: https://github.com/aws-amplify/amplify-hosting/issues/2889 So far it's being successfully ignored by the Amplify team.
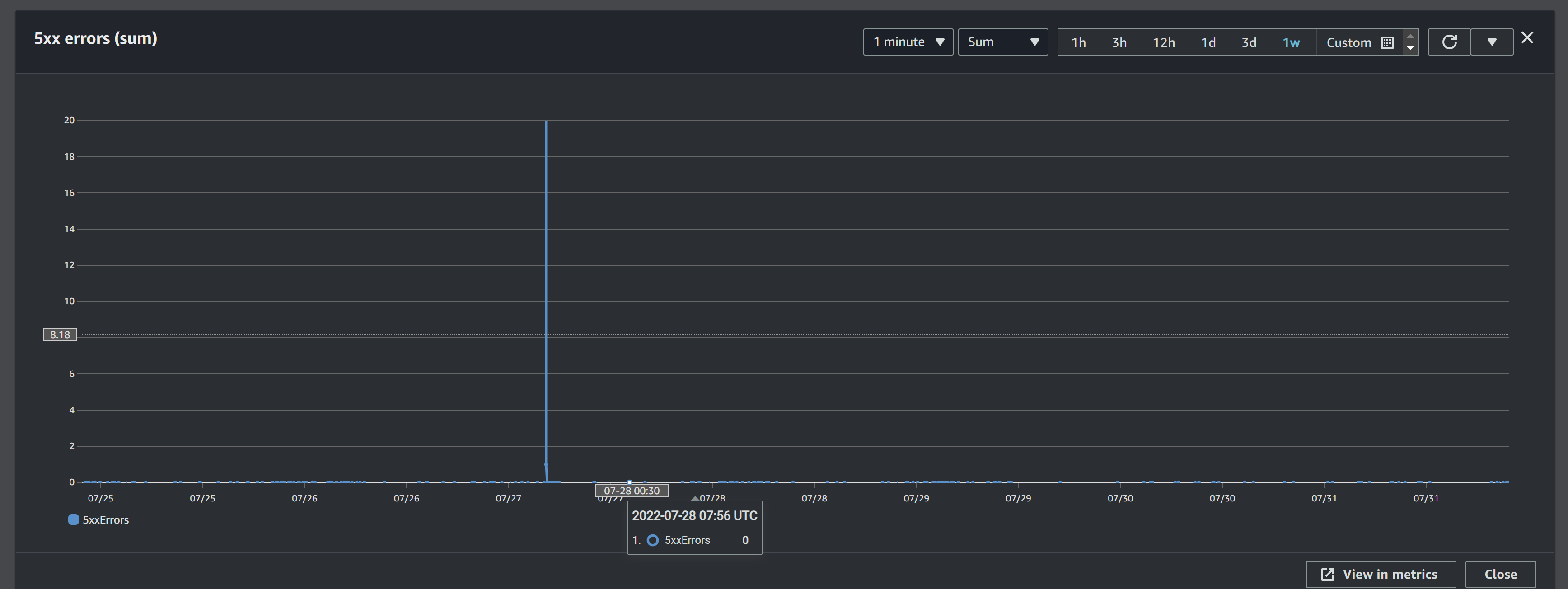
On 7/27, we experienced increased errors rates in eu-central-1. The issue has been resolved and the service is operating normally.
Additionally, please note that whenever we have customer impact due to issues like this, we post updates to your Personal Health Dashboard (PHD): https://aws.amazon.com/premiumsupport/technology/aws-health-dashboard/
If you experience such issues in the future and if you do not observe any related PHD posts in your account please open a new issue with us and we can investigate into it further.
⚠️COMMENT VISIBILITY WARNING⚠️
Comments on closed issues are hard for our team to see. If you need more assistance, please either tag a team member or open a new issue that references this one. If you wish to keep having a conversation with other community members under this issue feel free to do so.
This issue has been automatically locked since there has not been any recent activity after it was closed. Please open a new issue for related bugs.