[SPARK-39217][SQL] Makes DPP support the pruning side has Union
What changes were proposed in this pull request?
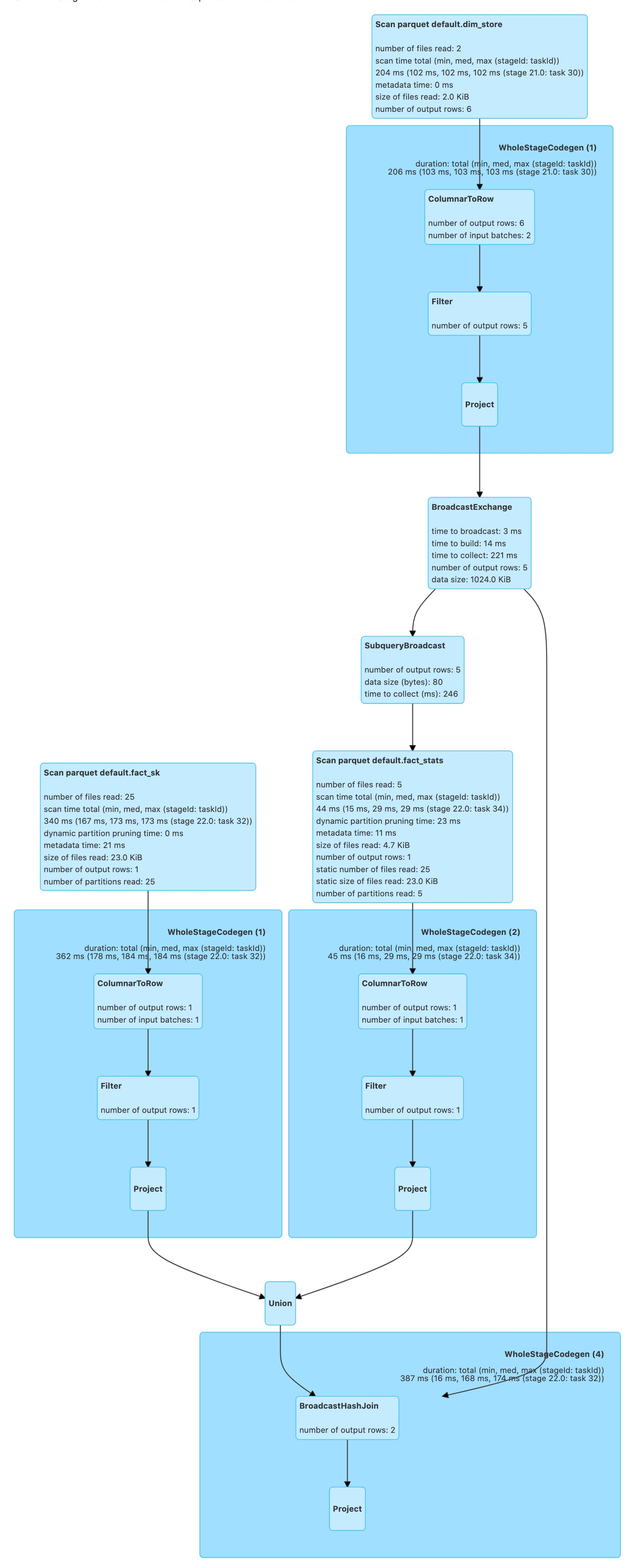
Makes DPP support the pruning side has Union. For example:
SELECT f.store_id,
f.date_id,
s.state_province
FROM (SELECT 4 AS store_id,
date_id,
product_id
FROM fact_sk
WHERE date_id >= 1300
UNION ALL
SELECT store_id,
date_id,
product_id
FROM fact_stats
WHERE date_id <= 1000) f
JOIN dim_store s
ON f.store_id = s.store_id
WHERE s.country IN ('US', 'NL')
After this PR:

Why are the changes needed?
Improve query performance.
Does this PR introduce any user-facing change?
No.
How was this patch tested?
Unit test.
cc @cloud-fan
A case from production:

We're closing this PR because it hasn't been updated in a while. This isn't a judgement on the merit of the PR in any way. It's just a way of keeping the PR queue manageable. If you'd like to revive this PR, please reopen it and ask a committer to remove the Stale tag!
sorry for the late review, the change looks reasonable to me.
@cloud-fan Do you have more comments?
We're closing this PR because it hasn't been updated in a while. This isn't a judgement on the merit of the PR in any way. It's just a way of keeping the PR queue manageable. If you'd like to revive this PR, please reopen it and ask a committer to remove the Stale tag!