pulsar icon indicating copy to clipboard operation
pulsar copied to clipboard

[fix][broker][schema]fix creating lots of ledgers for the same schema

Open aloyszhang opened this issue 3 years ago • 2 comments

Fixes #18292

Motivation

fix creating lots of ledgers for the same schema

Modifications

when putting schema to zk failed, do not retry directly, but read the latest persistent schema from zk first

Documentation

  • [ ] doc
  • [ ] doc-required
  • [x] doc-not-needed
  • [ ] doc-complete

Matching PR in forked repository

PR in forked repository: https://github.com/aloyszhang/pulsar/pull/3

aloyszhang avatar Nov 02 '22 06:11 aloyszhang

Codecov Report

Merging #18293 (fe78ff2) into master (cee697b) will decrease coverage by 0.15%. The diff coverage is 28.94%.

Impacted file tree graph

@@             Coverage Diff              @@
##             master   #18293      +/-   ##
============================================
- Coverage     47.06%   46.91%   -0.16%     
- Complexity     8956    10428    +1472     
============================================
  Files           592      698     +106     
  Lines         56313    68339   +12026     
  Branches       5844     7342    +1498     
============================================
+ Hits          26503    32058    +5555     
- Misses        26946    32658    +5712     
- Partials       2864     3623     +759     
Flag Coverage Δ
unittests 46.91% <28.94%> (-0.16%) :arrow_down:

Flags with carried forward coverage won't be shown. Click here to find out more.

Impacted Files Coverage Δ
...apache/bookkeeper/mledger/ManagedLedgerConfig.java 71.60% <0.00%> (ø)
.../org/apache/bookkeeper/mledger/impl/MetaStore.java 100.00% <ø> (ø)
...okkeeper/mledger/impl/ShadowManagedLedgerImpl.java 0.00% <0.00%> (ø)
...ava/org/apache/pulsar/broker/service/Consumer.java 69.21% <0.00%> (+7.11%) :arrow_up:
...service/schema/BookkeeperSchemaStorageFactory.java 100.00% <ø> (ø)
...ker/stats/prometheus/NamespaceStatsAggregator.java 0.00% <0.00%> (ø)
...va/org/apache/pulsar/client/impl/ProducerImpl.java 17.00% <0.00%> (-0.02%) :arrow_down:
...rg/apache/pulsar/broker/service/BrokerService.java 57.34% <20.00%> (+0.15%) :arrow_up:
...sar/broker/service/persistent/PersistentTopic.java 61.46% <20.00%> (-0.82%) :arrow_down:
...org/apache/bookkeeper/mledger/impl/OpAddEntry.java 64.21% <26.31%> (ø)
... and 186 more

codecov-commenter avatar Nov 03 '22 07:11 codecov-commenter

@gaoran10 @codelipenghui PTAL

aloyszhang avatar Nov 03 '22 11:11 aloyszhang

This pr only guarantees the consistency of the zk storage schema, but it still creates useless ledger, right?

@congbobo184 The schema will create a useless ledger at two points.

  • At the point of client connected the first time concurrently, all producers or consumers see no schema info and create a new schema ledger, and only onde ledger will be used at last
  • At the point of update zookeeper storage failed, the broker will create a new schema ledger repeatedly if the update zookeeper failed.

This PR tries to resolve the second problem.

I still working on the first problem and will send a new PR for it.

aloyszhang avatar Nov 07 '22 09:11 aloyszhang

To my understanding, this PR canceled the retry action in putSchema, and add the retry action in putSchemaIfAbsent.

But I notice the putSchema method will be called by the deleteSchema method, so this PR removes the retry functionality of deleteSchema method too. Will that be OK?

labuladong avatar Nov 07 '22 14:11 labuladong

To my understanding, this PR canceled the retry action in putSchema, and add the retry action in putSchemaIfAbsent. But I notice the putSchema method will be called by the deleteSchema method, so this PR removes the retry functionality of deleteSchema method too. Will that be OK?

@labuladong As described in issue #18292, the retry function in putSchema is the root cause of creating lots of useless schema ledgers when the update zookeeper failed with AlreadyExistsException or BadVersionException. So, it should be removed.

BTW, the retry function is only useful when there is a race condition updating the zookeeper, and the command of delete schema is invoked from the CLI or PulsarAdmin which is rare to have a high concurrency. So, little chance for delete the schema will fail. However, putSchemaIfAbsent will be called when the producer or subscription is created. There is a high chance for a race condition to happen, so keep the retry function to avoid the producer or consumer from init failed.

Also, if there is a scene where keeping the retry function in putSchema is necessary, we can bring up a new issue and pull request.

aloyszhang avatar Nov 07 '22 15:11 aloyszhang

LGTM

AnonHxy avatar Nov 08 '22 07:11 AnonHxy

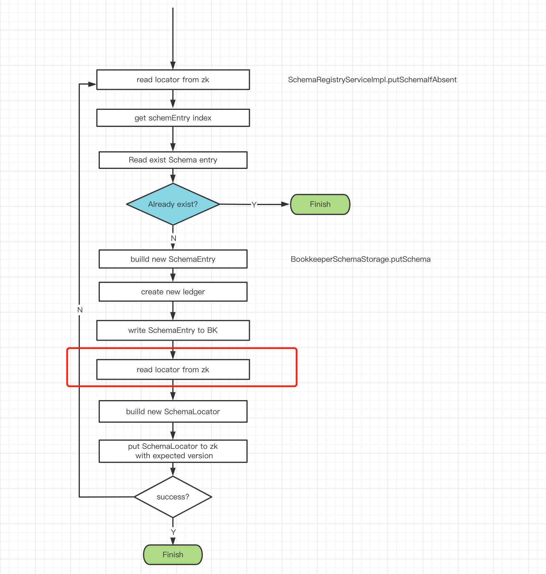
image @codelipenghui This is another problem. The root cause is the concurrent access to zookeeper.

Before updating the schemaLocator on zk, it reads zk again. The purpose is to obtain the content of the existing locator to build the index information of the new locator, and the version will be +1.

If other threads updated the locator just before this point, it directly adds the position information of a new schema entry to the locator without exist check

aloyszhang avatar Nov 11 '22 02:11 aloyszhang

@aloyszhang hi, I move this PR to release/2.9.5, if you have any questions, please ping me. thanks.

congbobo184 avatar Nov 17 '22 12:11 congbobo184

@codelipenghui PTAL, thanks

aloyszhang avatar Nov 23 '22 12:11 aloyszhang

close this pull request due to https://github.com/apache/pulsar/pull/18701

aloyszhang avatar Dec 01 '22 11:12 aloyszhang