No easy to read label for plot without explicit vars argument
If I run the copy&paste examples, such as https://mtk.sciml.ai/stable/tutorials/acausal_components/ :
using ModelingToolkit, Plots, DifferentialEquations
@variables t
@connector function Pin(;name)
sts = @variables v(t)=1.0 i(t)=1.0 [connect = Flow]
ODESystem(Equation[], t, sts, []; name=name)
end
function Ground(;name)
@named g = Pin()
eqs = [g.v ~ 0]
compose(ODESystem(eqs, t, [], []; name=name), g)
end
function OnePort(;name)
@named p = Pin()
@named n = Pin()
sts = @variables v(t)=1.0 i(t)=1.0
eqs = [
v ~ p.v - n.v
0 ~ p.i + n.i
i ~ p.i
]
compose(ODESystem(eqs, t, sts, []; name=name), p, n)
end
function Resistor(;name, R = 1.0)
@named oneport = OnePort()
@unpack v, i = oneport
ps = @parameters R=R
eqs = [
v ~ i * R
]
extend(ODESystem(eqs, t, [], ps; name=name), oneport)
end
function Capacitor(;name, C = 1.0)
@named oneport = OnePort()
@unpack v, i = oneport
ps = @parameters C=C
D = Differential(t)
eqs = [
D(v) ~ i / C
]
extend(ODESystem(eqs, t, [], ps; name=name), oneport)
end
function ConstantVoltage(;name, V = 1.0)
@named oneport = OnePort()
@unpack v = oneport
ps = @parameters V=V
eqs = [
V ~ v
]
extend(ODESystem(eqs, t, [], ps; name=name), oneport)
end
R = 1.0
C = 1.0
V = 1.0
@named resistor = Resistor(R=R)
@named capacitor = Capacitor(C=C)
@named source = ConstantVoltage(V=V)
@named ground = Ground()
rc_eqs = [
connect(source.p, resistor.p)
connect(resistor.n, capacitor.p)
connect(capacitor.n, source.n)
connect(capacitor.n, ground.g)
]
@named _rc_model = ODESystem(rc_eqs, t)
@named rc_model = compose(_rc_model,
[resistor, capacitor, source, ground])
sys = structural_simplify(rc_model)
u0 = [
capacitor.v => 0.0
]
prob = ODAEProblem(sys, u0, (0, 10.0))
sol = solve(prob, Tsit5())
plot(sol)
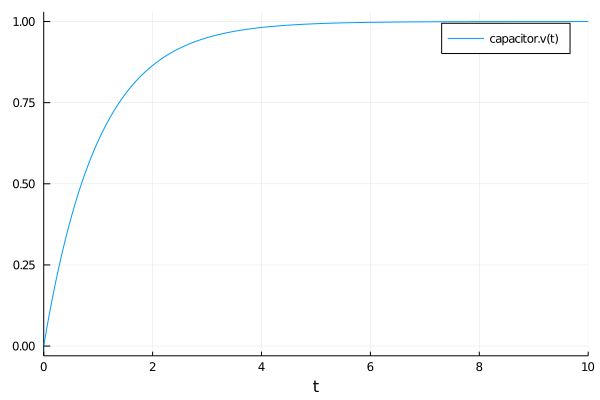
the tutorial on the website shows that the plot has a meaningful label:

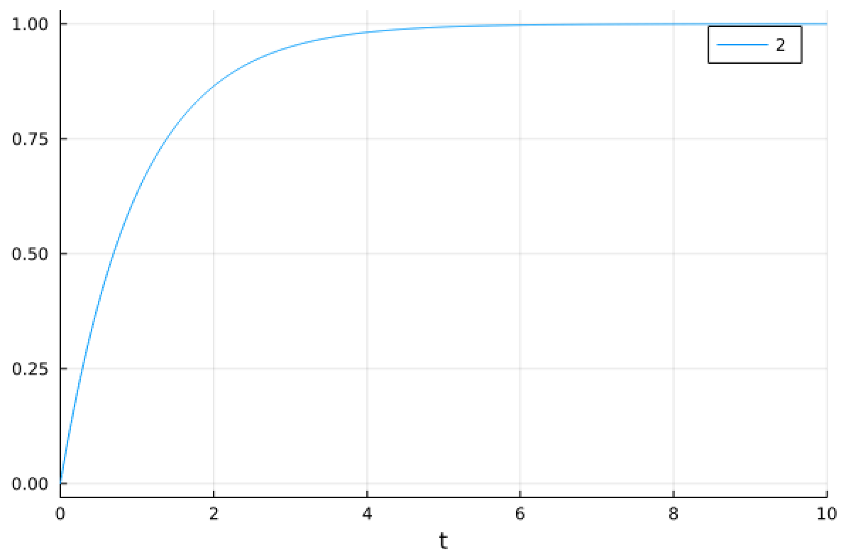
While if I run locally, the plot label is a generic integer:

If I explicitly call plot(sol, vars=[capacitor.v]) the label of the plot is correct:

I am not sure if the problem is strictly related to ModelingToolkit.jl, but I did not know where to open the issue otherwise.
Status of installed packages:
Status `~/.julia/environments/v1.7/Project.toml`
[0c46a032] DifferentialEquations v7.1.0
[961ee093] ModelingToolkit v8.3.2
[91a5bcdd] Plots v1.25.6
[0c5d862f] Symbolics v4.3.0
It's probably the default handling in SciMLBase that needs an update.
https://github.com/SciML/SciMLBase.jl/blob/v1.26.0/src/solutions/solution_interface.jl#L158
I think this can close now.
version 1.78.0
name = "SciMLBase"
uuid = "0bca4576-84f4-4d90-8ffe-ffa030f20462"
authors = ["Chris Rackauckas <[email protected]> and contributors"]
version = "1.78.0"
[deps]
ArrayInterfaceCore = "30b0a656-2188-435a-8636-2ec0e6a096e2"
CommonSolve = "38540f10-b2f7-11e9-35d8-d573e4eb0ff2"
ConstructionBase = "187b0558-2788-49d3-abe0-74a17ed4e7c9"
DifferentialEquations = "0c46a032-eb83-5123-abaf-570d42b7fbaa"
Distributed = "8ba89e20-285c-5b6f-9357-94700520ee1b"
DocStringExtensions = "ffbed154-4ef7-542d-bbb7-c09d3a79fcae"
EnumX = "4e289a0a-7415-4d19-859d-a7e5c4648b56"
FunctionWrappersWrappers = "77dc65aa-8811-40c2-897b-53d922fa7daf"
IteratorInterfaceExtensions = "82899510-4779-5014-852e-03e436cf321d"
LinearAlgebra = "37e2e46d-f89d-539d-b4ee-838fcccc9c8e"
Logging = "56ddb016-857b-54e1-b83d-db4d58db5568"
Markdown = "d6f4376e-aef5-505a-96c1-9c027394607a"
ModelingToolkit = "961ee093-0014-501f-94e3-6117800e7a78"
Plots = "91a5bcdd-55d7-5caf-9e0b-520d859cae80"
Preferences = "21216c6a-2e73-6563-6e65-726566657250"
RecipesBase = "3cdcf5f2-1ef4-517c-9805-6587b60abb01"
RecursiveArrayTools = "731186ca-8d62-57ce-b412-fbd966d074cd"
RuntimeGeneratedFunctions = "7e49a35a-f44a-4d26-94aa-eba1b4ca6b47"
StaticArraysCore = "1e83bf80-4336-4d27-bf5d-d5a4f845583c"
Statistics = "10745b16-79ce-11e8-11f9-7d13ad32a3b2"
Tables = "bd369af6-aec1-5ad0-b16a-f7cc5008161c"
[compat]
ArrayInterfaceCore = "0.1.1"
CommonSolve = "0.2"
ConstructionBase = "1"
DocStringExtensions = "0.8, 0.9"
EnumX = "1"
FunctionWrappersWrappers = "0.1"
IteratorInterfaceExtensions = "^0.1, ^1"
Preferences = "1.3"
RecipesBase = "0.7.0, 0.8, 1.0"
RecursiveArrayTools = "2.14"
RuntimeGeneratedFunctions = "0.5"
StaticArrays = "1"
StaticArraysCore = "1"
Tables = "1"
julia = "1.6"
[extras]
DelayDiffEq = "bcd4f6db-9728-5f36-b5f7-82caef46ccdb"
OrdinaryDiffEq = "1dea7af3-3e70-54e6-95c3-0bf5283fa5ed"
Pkg = "44cfe95a-1eb2-52ea-b672-e2afdf69b78f"
SafeTestsets = "1bc83da4-3b8d-516f-aca4-4fe02f6d838f"
StaticArrays = "90137ffa-7385-5640-81b9-e52037218182"
StochasticDiffEq = "789caeaf-c7a9-5a7d-9973-96adeb23e2a0"
Test = "8dfed614-e22c-5e08-85e1-65c5234f0b40"
[targets]
test = ["Pkg", "SafeTestsets", "Test", "StaticArrays"]
Code is the same
using ModelingToolkit, Plots, DifferentialEquations
@variables t
@connector function Pin(;name)
sts = @variables v(t)=1.0 i(t)=1.0 [connect = Flow]
ODESystem(Equation[], t, sts, []; name=name)
end
function Ground(;name)
@named g = Pin()
eqs = [g.v ~ 0]
compose(ODESystem(eqs, t, [], []; name=name), g)
end
function OnePort(;name)
@named p = Pin()
@named n = Pin()
sts = @variables v(t)=1.0 i(t)=1.0
eqs = [
v ~ p.v - n.v
0 ~ p.i + n.i
i ~ p.i
]
compose(ODESystem(eqs, t, sts, []; name=name), p, n)
end
function Resistor(;name, R = 1.0)
@named oneport = OnePort()
@unpack v, i = oneport
ps = @parameters R=R
eqs = [
v ~ i * R
]
extend(ODESystem(eqs, t, [], ps; name=name), oneport)
end
function Capacitor(;name, C = 1.0)
@named oneport = OnePort()
@unpack v, i = oneport
ps = @parameters C=C
D = Differential(t)
eqs = [
D(v) ~ i / C
]
extend(ODESystem(eqs, t, [], ps; name=name), oneport)
end
function ConstantVoltage(;name, V = 1.0)
@named oneport = OnePort()
@unpack v = oneport
ps = @parameters V=V
eqs = [
V ~ v
]
extend(ODESystem(eqs, t, [], ps; name=name), oneport)
end
R = 1.0
C = 1.0
V = 1.0
@named resistor = Resistor(R=R)
@named capacitor = Capacitor(C=C)
@named source = ConstantVoltage(V=V)
@named ground = Ground()
rc_eqs = [
connect(source.p, resistor.p)
connect(resistor.n, capacitor.p)
connect(capacitor.n, source.n)
connect(capacitor.n, ground.g)
]
@named _rc_model = ODESystem(rc_eqs, t)
@named rc_model = compose(_rc_model,
[resistor, capacitor, source, ground])
sys = structural_simplify(rc_model)
u0 = [
capacitor.v => 0.0
]
prob = ODAEProblem(sys, u0, (0, 10.0))
sol = solve(prob, Tsit5())
plot(sol)
Thanks a lot!