RAPT::rsLadderFilter is clipping my signal
Why is RAPT::rsLadderFilter clipping the incoming signal?
it has to clip or saturate somewhere in the signal path to avoid exploding when using feedback above the self-oscillation limit. i was experimenting with different places and different saturation functions but did not yet settle to which one is best. there are comments about this in rsLadderFilter<TSig, TPar>::getSampleNoGain
i tend to think that from a physical point of view, it makes more sense when the clipping/saturation also affects the input and not only the feedback. or is that wrong? i don't know enough about analog filters. if i remember correctly, i also think, it sounded better
i also preferred clipping over saturation here because it's cheap and has a linear range (this is supposed to be a plain-vanilla filter)
Quick question about your acoustic resonator stuff. I'm looking for the ultimate resonator, one that can ring but never self-oscillate. And curious, can you shape the resonance of your resonator to have a large amplitude and quickly dip in amplitude like this?

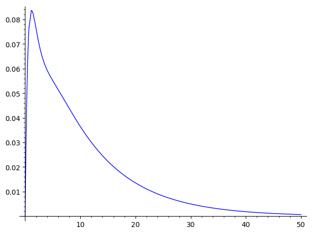
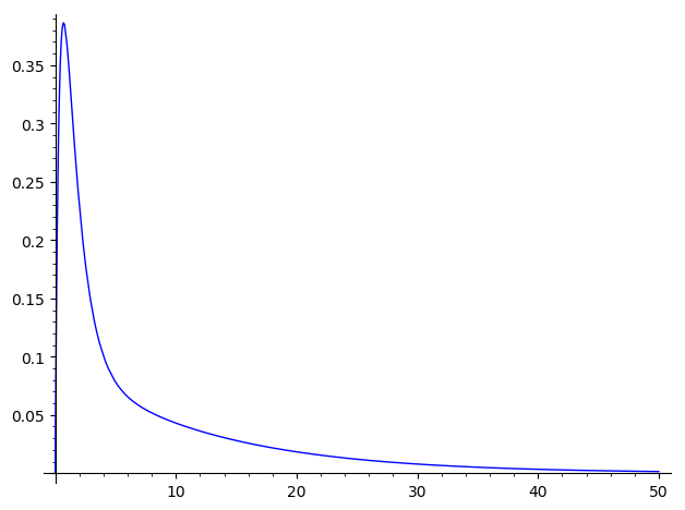
hmm...the decay shape looks rather non-exponentialish and the basic decay-shape of the resonators is exponential. however, i have extended my model a bit - previously, it was a difference of two exponentially decaying sinusoids which gave me attack and decay parameters (subtracting a fast decay from a slow decay yields the smooth attack). now i'm using four which gives me more flexibility in designing the decay shape. in particular, i can have an initially fast and later slower decay - such a two-stage decay occurs in piano strings (at least, one of my books says so). here you can play around a bit with the possible envelope shapes:
https://sagecell.sagemath.org/?z=eJx1kM0OwiAQhO8-xR5BaYWaXkxMNNGjF9-AtBgbm5a0qPXtBdb-WFtOMMO3M7DPCqMqmZhFqq5wLR_VqdE1ORgjkzv4tYM6z1JVER4KBhAz8BsRxpQtYLiQukiTlWNKfCk-R52z5ieLOaunNmPqqBL5hlFDlwQRbxvySQj7zRcUkxT2my8oKN16LBXulmfwHHVnn7wcWCqxFmnn06VqNAmadSroiojgX4-o56SPwH9DIeoFDBmaxriU7pu7cRJjJoxvjiqelnQtAzfFa9oqOi8NsaZ9N4OY42Ud1rfyRegHOcOTMw==&lang=sage
this particular setting has an initially linear(ish) decay that later blends into an exponential one:

but this shape from your pic...hmm...dunno...might be tricky to obtain. in general, the model can be extended to any kind of weighted sum of exponentials. so if your envelope shape can be approximated by a weighted sum of exponentials, it should be doable
here's a very pronounced two-stage decay (this will also become useful in shaping transients):

...and i can also have two of the four resonators have a frequency deviation from the other two - with this, we can emulate mode beating effects. i really think, it was worth it to extend the model to use four resonators per mode. this also fits well with SSE processing - which is mandatory in this case
To solve my clipping problem I reduce the amplitude before going into the filter then boosting it back up. I usually use your filter with 0 resonance. I could try rsOnePoleFilter for my 6db slope needs. I use 12,18,24 db slopes as well. The only time I used resonance with rsLadderFilter is for a bass boost. (I'm using rsLadderFilter in my FMD filter digital circuits).
I'm thinking of giving the user the option to select your raw rsLadderFilter directly. rsLadderFilter can't self-oscillate, right?
I was also thinking of adding a resonator to provide the user with your resonator filter, which is the ultimate resonator, as it cannot self-oscillate.
I also eventually want to add flangers, phasers... If you need royalties for the resonator let me know. Not including it for the first release.