PaddleNLP
PaddleNLP copied to clipboard
请问Paddle的TransformerEncoder没有实现Position Encoding的功能吗
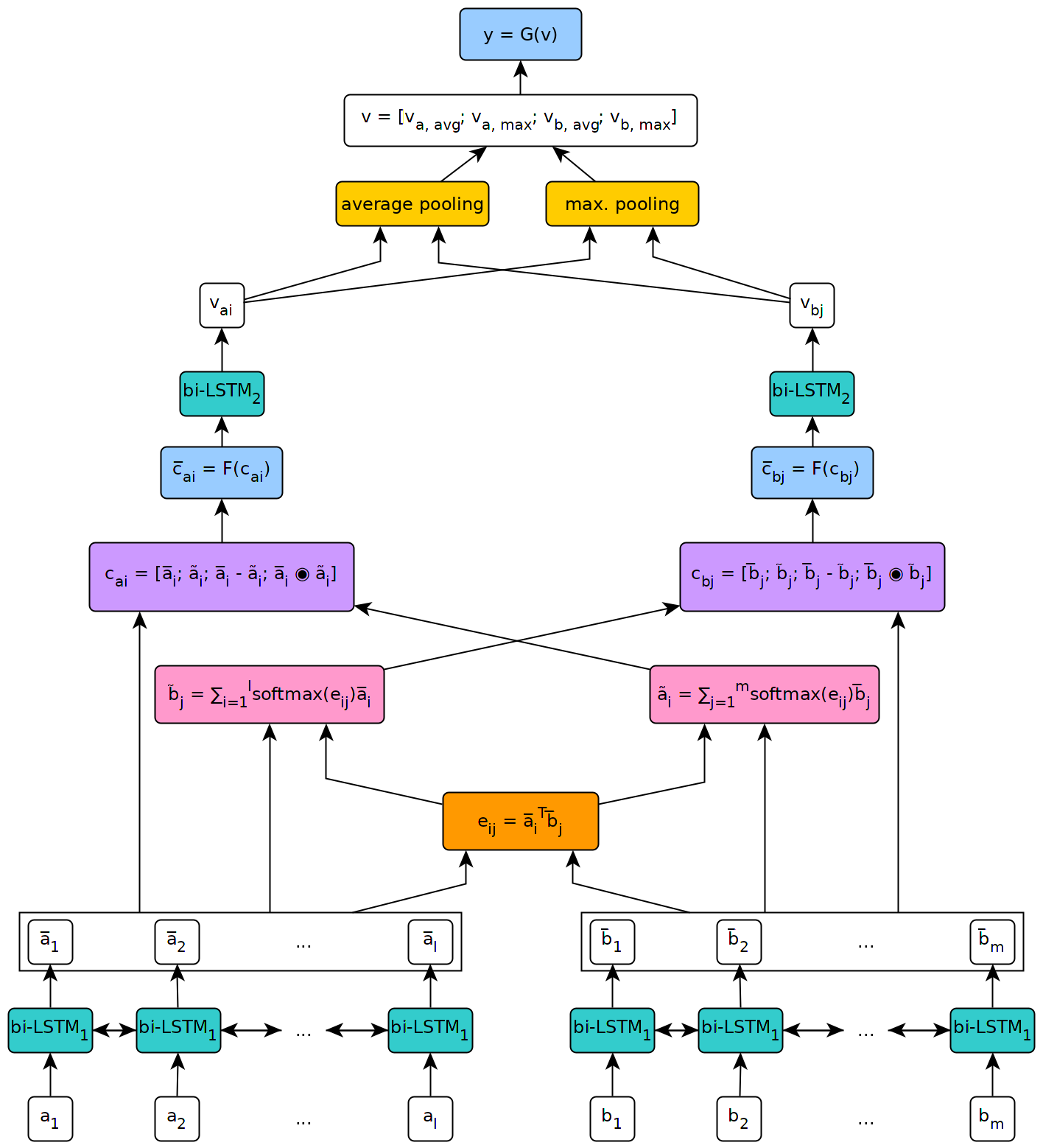
在ESIM模型中我尝试用TransformerEncoder去代替bi-lstm,发现效果更差了,而且训练变慢了。是因为没有做Position Encoding吗?

paddle.nn.TransformerEncoder 仅包含 encoder 部分,不包含 embedding
This issue is stale because it has been open for 60 days with no activity. 当前issue 60天内无活动,被标记为stale。
This issue was closed because it has been inactive for 14 days since being marked as stale. 当前issue 被标记为stale已有14天,即将关闭。