Revit should export colour information associated to IfcMaterial where possible
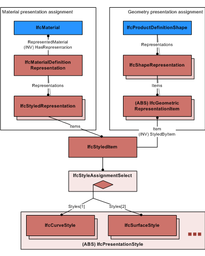
Revit seems to want to export colour information using StyledByItem (See Geometry presentation assignment in the below chart), whereas although this makes sense in a small subset of scenarios (e.g. object specific colour overrides), for the majority of cases, it makes more sense to assign colours to an IfcMaterial (See material presentation assignment in the below chart).
This leads to extremely unnecessarily large IFC files, as well as confusion when people expect a material to have a colour - and therefore also unnecessarily inefficient workarounds to derive actual colours.

This issue is also reported in Jira as "REVIT-238967" and is currently in the "Open" status.