HowToCook
HowToCook copied to clipboard
建议加入通过家里有什么食材来选择菜谱的功能
疫情期间家中食材库存有限,可以通过输入主食材(多选)检索,输出可制作菜品
但如何处理别名问题呢?(比如甘蓝的叫法🤔)
发送自我的 Windows 10 设备
发件人: @.> 发送时间: 2022年4月24日 9:54 收件人: @.> 抄送: @.***> 主题: [Anduin2017/HowToCook] 建议加入通过家里有什么食材来选择菜谱的功能 (Issue #943)
疫情期间家中食材库存有限,可以通过输入主食材(多选)检索,输出可制作菜品
― Reply to this email directly, view it on GitHubhttps://github.com/Anduin2017/HowToCook/issues/943, or unsubscribehttps://github.com/notifications/unsubscribe-auth/AMBDBHI73JWN6BHSBZJ2VGDVGSSVFANCNFSM5UFQK4DA. You are receiving this because you are subscribed to this thread.Message ID: @.***>
Win10M 自带邮件竟然不支持 Emoji,惊了 (Edit From GitHub: 亦或是 GitHub 不支持解析邮件中的 Emoji) 发送自我的 Windows 10 设备
发件人: @.> 发送时间: 2022年4月24日 9:54 收件人: @.> 抄送: @.***> 主题: [Anduin2017/HowToCook] 建议加入通过家里有什么食材来选择菜谱的功能 (Issue #943)
疫情期间家中食材库存有限,可以通过输入主食材(多选)检索,输出可制作菜品
― Reply to this email directly, view it on GitHubhttps://github.com/Anduin2017/HowToCook/issues/943, or unsubscribehttps://github.com/notifications/unsubscribe-auth/AMBDBHI73JWN6BHSBZJ2VGDVGSSVFANCNFSM5UFQK4DA. You are receiving this because you are subscribed to this thread.Message ID: @.***>
的确会有这个问题,很多东西各地叫法不一样。比如韭黄,韭苔,蒜黄,蒜苗,蒜薹,蒜毫... 只能维护一个主食材库,配上图片。然后每道菜选主食材库里的标签。一个主食材可以有多个标签,但是具体是不是自己理解的得看图
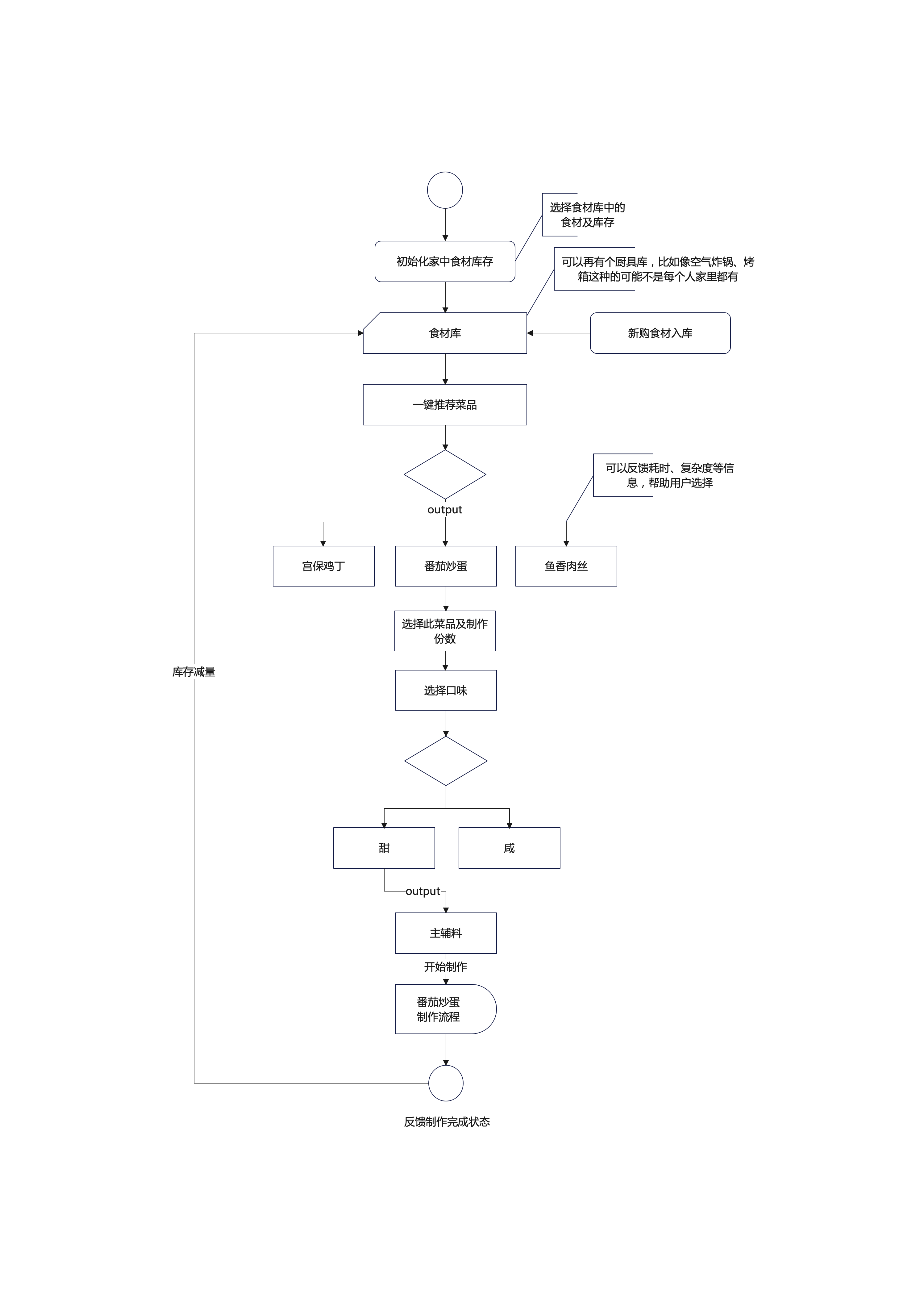
大致流程是这样的

刚发现居然有人做了... https://cook.yunyoujun.cn/ https://github.com/YunYouJun/cook