flink-sql-gateway
flink-sql-gateway copied to clipboard
How to specify different user to execute sql in yarn per-job mode
Hi all,
We can set HADOOP_USER_NAME for each job when to submit job in yarn per-job mode via flink command. But how to specify different user for each job via REST API in yarn per-job mode? Thanks.
which flink command supports "HADOOP_USER_NAME" ?
do you mean --yarnname ?
Hi @godfreyhe ,
Maybe it is not correct expression for set HADOOP_USER_NAME.
For example, we add HADOOP_USER_NAME to optsArray and cmd is ${FLINK_HOME}/bin/flink run ... then invoke Process.apply(cmd, None, optsArray: _*).!.
can you give a completed flink run command ?
The command is like
flink-1.10.0/bin/flink run --jobmanager yarn-cluster --detached --class com.xxx.StreamApp --parallelism 1 --yarnname test --yarnjobManagerMemory 1024 --yarnqueue default --yarnslots 1 --yarntaskManagerMemory 1024 -yD flink.master=yarn-cluster -yD group.id=test1586745136882 xxx.jar
Process.apply(cmd, None, optsArray: _*).! is equivalent to run export HADOOP_USER_NAME=user1 firstly then run above command.
so user1 is not from flink run command. you run export HADOOP_USER_NAME=user1 just before flink run ?
Yes. As I understand it, we have to set HADOOP_USER_NAME to system environment for each different user. So I did a further testing. I set HADOOP_USER_NAME to system environment forcedly before submit a select sql job refer to this blog. It works as my expectation. But maybe it is not common way for this issue. Any other better suggestion? Thanks.
have you ever tried adding "HADOOP_USER_NAME" into env.java.opts.taskmanager option which is flink-conf.yaml ?
It does not work for yarn-per job mode. HADOOP_USER_NAME must be in gateway process system environment from my testing.
If I only add System.setProperty("HADOOP_USER_NAME", "user1"); before final ProgramDeployer deployer = new ProgramDeployer(configuration, jobName, pipeline);, it also works. I will do more testing to double check.
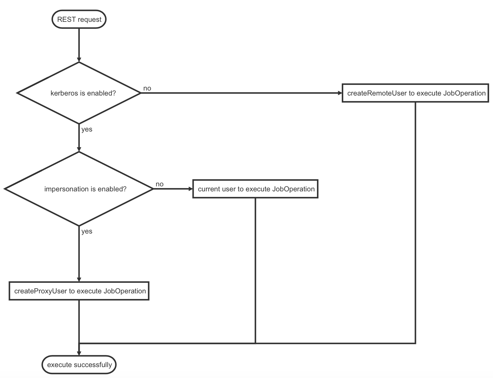
Why not copying what Livy does for spark and add a doAs() service to the REST APIs?
@fpompermaier thanks, good idea, I will look into Livy implement.
@godfreyhe as workaround, I can invoke UserGroupInformation.setLoginUser(null); and System.setProperty("HADOOP_USER_NAME", "user1"); before execute job operation.
Could you think about this requirement? Thanks very much.
@wooplevip, maybe @fpompermaier 's suggestion is good approach.
Thanks. Do you have any plan to support multiple users can share the same gateway server?
you can take this ticket if you have time.
OK, I will have a try.
@wooplevip could you briefly describe your design before submitting a pr ?
Hi @godfreyhe ,
Add proxyUser and doAs user for REST API

Hi @godfreyhe ,
Can we add a Map<String, String> executionConf field in StatementExecuteRequestBody to get properties user specified, for example, proxyUser,queue, owner and so on ?