xrpl-dev-portal
xrpl-dev-portal copied to clipboard
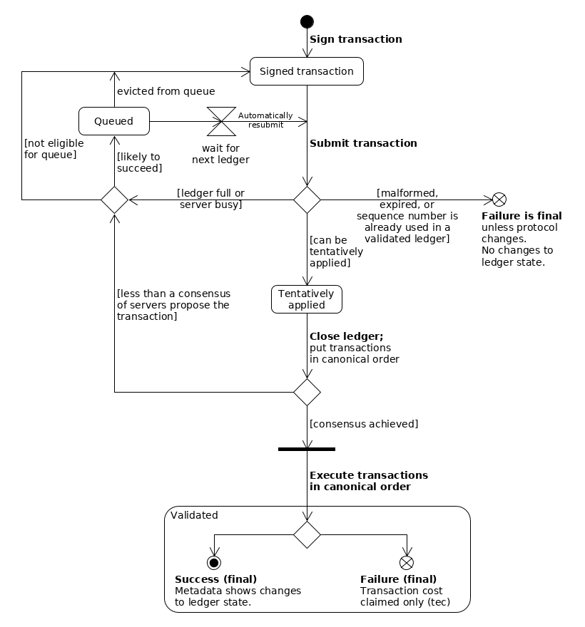
Document transaction lifecycle in "Transaction Basics" page
A state diagram and a more brief description of a transaction's lifecycle should be one of the first things in the Transaction Basics page.
1st pass on a state diagram:
