TensorRT
TensorRT copied to clipboard
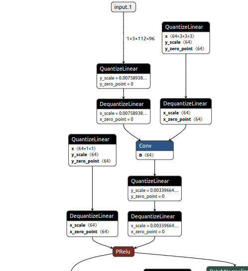
PRelu is not integrated with QDQ
Description
Environment
TensorRT Version 8.4: NVIDIA GPU 1080ti: NVIDIA Driver Version 470: CUDA Version 11.0: CUDNN Version: Operating System: Python Version (if applicable): Tensorflow Version (if applicable): PyTorch Version (if applicable): Baremetal or Container (if so, version):
Relevant Files
Steps To Reproduce
I customized the QDQ operation of PRelu, but the QDQ module of PRelu does not seem to be integrated with PRelu. The following is the model diagram and dumpprofile

@ttyio ^ ^
@pangr , sorry for the delay response.
Could you remove the 2 DQ nodes before the plugin? If the PRelu output is also INT8, then also need remove the Q after the plugin.
Closing since no activity for more than 3 weeks, please reopen if you still have question, thanks!